Курсовая работа: Установка двухсторонней воздушно-абразивной обработки

Описание

Готовый курсовой проект по САУ, который был защищён в 2009-м году


«Установка двухсторонней воздушно-абразивной обработки»



Москва 2009г.


ЗАДАНИЕ

на курсовой проект по курсу «Основы проектирования систем автоматического управления оборудования электронных технологий».


Тема проекта: Установка двухсторонней воздушно-абразивной обработки

1. Проработать описание работы машины, выбрать и обосновать состав его основных целевых функций, сервисных функций, функций коррекции цели.

2. Разработать комплексную принципиальную схему, как совокупность системы целевых механизмов, системы их энергообеспечения и системы управления, связанных материальными, энергетическими и информационными потоками.

3. Описать механический, энергетический и информационный интерфейс компонентов машины. Дать техническое задание и техническое предложение на САУ и основные элементы машины.

4. Разработать принципиальную электрическую схему элемента САУ или САУ в целом.


Содержание графической части.

  1. Процессная модель………………………………...................1 л.
  2. Комплексная принципиальная схема....................................2 л.
  3. Блок энергоавтоматики………………..................................1 л.


Содержание расчетно-пояснительной записки.

  1. Введение. Описание целевого, механического и энергетического интерфейса спроектированной технологической машины.
  2. Описание процессной модели. Выбор и обоснование целевых, сервисных функций, и функций коррекции цели.
  3. Техническое задание и техническое предложение на систему управления машины по приведенной в Приложении 1 форме.
  4. Описание комплексной принципиальной схемы ФС. Обоснование структурно-компоновочного решения, выбор и согласование уровней потоков элементов.
  5. Документы, сопровождающие комплексную принципиальную схему:
  6. перечень элементов ПЭ;
  7. перечень потоков и сигналов ПС;
  8. технические задания на основные подсистемы и узлы машины ТЗ.
  9. Информационный поиск датчиков и исполнительных элементов машины и ее САУ, описание целевого, механического, энергетического и информационного интерфейса этих элементов ОЭ.
  10. Расчет и описание принципиальной электрической схемы.
  11. Заключение.




Содержание


Реферат......................................................................................................... 4

Введение....................................................................................................... 5

1. Разработка процессной модели................................................................. 6

1.1. Основные целевые функции............................................................... 6

1.2. Выбор сервисных функций................................................................. 8

1.3. Выбор функций коррекции цели......................................................... 8

2. Описание комплексной принципиальной схемы...................................... 9

6. Технические параметры управляемых элементов.................................. 10

Заключение................................................................................................. 15

Список использованных источников.......................................................... 16

Приложение................................................................................................ 17


Реферат


к курсовому проекту «Установка двухсторонней воздушно-абразивной обработки»

Записка содержит 19 страниц, 6 рисунков, 1 таблицу.


Графические работы в объеме 4 листов выполнены на ПК с помощью программы АСКОН КОМПАС v.10. Записка выполнена с использованием программного продукта Microsoft Word.

Целью данного курсового проекта является овладение навыками, методами и средствами комплексных разработок механических и электронных компонентов оборудования САУ, а также правилами и методами составления технического задания на программное обеспечение САУ.

Задачи проекта состоят в:

  1. распределении функций машины между различными компонентами и обоснование этих функций;
  2. постановке четких технических заданий перед разработчиками отдельных компонентов;
  3. выполнении технической документации на электронные компоненты.

В данном курсовом проекте рассмотрена система автоматизированного управления установкой для двухсторонней воздушно-абразивной обработки.

Рассмотрены основные узлы САУ и проведен расчет и проектирование системы управления операцией обработки.

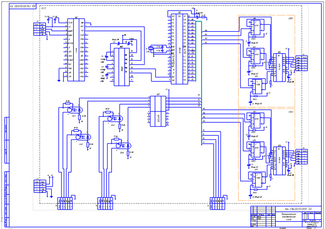
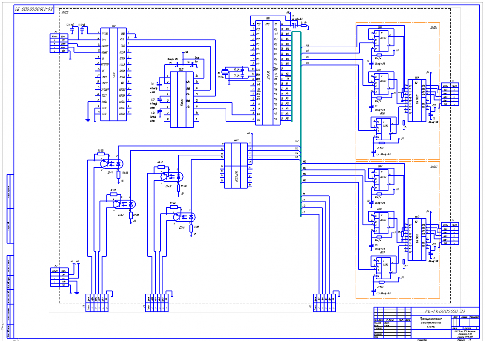
Проект выполнен в объеме 4 листов и расчетно-пояснительной записки. На первом листе показана блок схема алгоритмов работы установки. Принципиальная схема установки, таблица сигналов и перечень элементов приведены на 2 листе. На третьем листе проекта приведена комплексная принципиальная схема установки. На четвертом листе показана электрическая принципиальная схема контроллера и ключи для управления пневматическими клапанами, а так же подключение драйверов для шаговых двигателей. В расчетно-пояснительной записке приведены необходимые пояснения и отражены принципы построения САУ установки, даны расчеты и описания.


Введение


Технологическое оборудование в настоящее время становится всё более автоматизированным во многих областях его применения. Поэтому при его конструировании надо тщательно изучить и продумать все возможные варианты применения систем автоматизированного управления в данной конструкции и выбрать наиболее оптимальный из этих вариантов, как по цене, так и по сложности изготовления и эксплуатации.

Одним из эффективных путей для достижения этого является применение новых технологий или сочетание таких технологий с традиционными.

Также обеспечить проектируемое оборудование более высоким сроком службы, то есть, чтобы как физическое, так и моральное устаревание его прошло как можно позже, нужно в конструкцию изделия заранее закладывать модули, которые легко было бы заменить или доработать.


При изготовлении рекламных вывесок, декоративных композиций, витражей и других видов изделий применяются различные материалы. Очень хорошо смотрятся стеклянные вывески с нанесённым рисунком. Рисунок может быть получен с использованием различных технологий, таких как покраска, наклейка декоративных элементов, пескоструйная обработка.

В настоящее время рассматривается задача автоматизации получения двухстороннего матированного рисунка на стеклоизделии. Учитывая то, что в нашей стране данная технология только набирает обороты, соответственно мало технических наработок в автоматизации этого процесса. Поэтому стоит задача в проектирование автоматизированной установки для получения матированного рисунка на стеклоизделиях вообще и стеклоблоках в частности и разработке отдельных её узлов.


Характеристики курсовой работы

Список файлов

Установка двухсторонней воздушно-абразивной обработки
Презентация.ppt
Прочти меня.txt
САУ.doc
Спецификация.cdw
Чертёж (1).cdw
Чертёж (2).cdw
Чертёж (3).cdw
Чертёж (4).cdw
Картинка-подпись
Зарабатывай на студизбе! Просто выкладывай то, что так и так делаешь для своей учёбы: ДЗ, шпаргалки, решённые задачи и всё, что тебе пригодилось.
Начать зарабатывать

Комментарии

Нет комментариев
Стань первым, кто что-нибудь напишет!
Поделитесь ссылкой:
Цена: 1 200 руб.
Расширенная гарантия +3 недели гарантии, +10% цены
Рейтинг автора
4,79 из 5
Поделитесь ссылкой:
Сопутствующие материалы

Подобрали для Вас услуги

Вы можете использовать курсовую работу для примера, а также можете ссылаться на неё в своей работе. Авторство принадлежит автору работы, поэтому запрещено копировать текст из этой работы для любой публикации, в том числе в свою курсовую работу в учебном заведении, без правильно оформленной ссылки. Читайте как правильно публиковать ссылки в своей работе.
Свежие статьи
Популярно сейчас
Почему делать на заказ в разы дороже, чем купить готовую учебную работу на СтудИзбе? Наши учебные работы продаются каждый год, тогда как большинство заказов выполняются с нуля. Найдите подходящий учебный материал на СтудИзбе!
Ответы на популярные вопросы
Да! Наши авторы собирают и выкладывают те работы, которые сдаются в Вашем учебном заведении ежегодно и уже проверены преподавателями.
Да! У нас любой человек может выложить любую учебную работу и зарабатывать на её продажах! Но каждый учебный материал публикуется только после тщательной проверки администрацией.
Вернём деньги! А если быть более точными, то автору даётся немного времени на исправление, а если не исправит или выйдет время, то вернём деньги в полном объёме!
Да! На равне с готовыми студенческими работами у нас продаются услуги. Цены на услуги видны сразу, то есть Вам нужно только указать параметры и сразу можно оплачивать.
Отзывы студентов
Ставлю 10/10
Все нравится, очень удобный сайт, помогает в учебе. Кроме этого, можно заработать самому, выставляя готовые учебные материалы на продажу здесь. Рейтинги и отзывы на преподавателей очень помогают сориентироваться в начале нового семестра. Спасибо за такую функцию. Ставлю максимальную оценку.
Лучшая платформа для успешной сдачи сессии
Познакомился со СтудИзбой благодаря своему другу, очень нравится интерфейс, количество доступных файлов, цена, в общем, все прекрасно. Даже сам продаю какие-то свои работы.
Студизба ван лав ❤
Очень офигенный сайт для студентов. Много полезных учебных материалов. Пользуюсь студизбой с октября 2021 года. Серьёзных нареканий нет. Хотелось бы, что бы ввели подписочную модель и сделали материалы дешевле 300 рублей в рамках подписки бесплатными.
Отличный сайт
Лично меня всё устраивает - и покупка, и продажа; и цены, и возможность предпросмотра куска файла, и обилие бесплатных файлов (в подборках по авторам, читай, ВУЗам и факультетам). Есть определённые баги, но всё решаемо, да и администраторы реагируют в течение суток.
Маленький отзыв о большом помощнике!
Студизба спасает в те моменты, когда сроки горят, а работ накопилось достаточно. Довольно удобный сайт с простой навигацией и огромным количеством материалов.
Студ. Изба как крупнейший сборник работ для студентов
Тут дофига бывает всего полезного. Печально, что бывают предметы по которым даже одного бесплатного решения нет, но это скорее вопрос к студентам. В остальном всё здорово.
Спасательный островок
Если уже не успеваешь разобраться или застрял на каком-то задание поможет тебе быстро и недорого решить твою проблему.
Всё и так отлично
Всё очень удобно. Особенно круто, что есть система бонусов и можно выводить остатки денег. Очень много качественных бесплатных файлов.
Отзыв о системе "Студизба"
Отличная платформа для распространения работ, востребованных студентами. Хорошо налаженная и качественная работа сайта, огромная база заданий и аудитория.
Отличный помощник
Отличный сайт с кучей полезных файлов, позволяющий найти много методичек / учебников / отзывов о вузах и преподователях.
Отлично помогает студентам в любой момент для решения трудных и незамедлительных задач
Хотелось бы больше конкретной информации о преподавателях. А так в принципе хороший сайт, всегда им пользуюсь и ни разу не было желания прекратить. Хороший сайт для помощи студентам, удобный и приятный интерфейс. Из недостатков можно выделить только отсутствия небольшого количества файлов.
Спасибо за шикарный сайт
Великолепный сайт на котором студент за не большие деньги может найти помощь с дз, проектами курсовыми, лабораторными, а также узнать отзывы на преподавателей и бесплатно скачать пособия.
Популярные преподаватели
Добавляйте материалы
и зарабатывайте!
Продажи идут автоматически
7226
Авторов
на СтудИзбе
248
Средний доход
с одного платного файла
Обучение Подробнее