Курсовая работа: Установка сборки стеклоизделий УСС-2004

Описание

Курсовой проект был сдан и защищён в 2003-м году

РАСЧЁТНО-ПОЯСНИТЕЛЬНАЯ ЗАПИСКА

К КУРСОВОМУ ПРОЕКТУ НА ТЕМУ:

“Установка сборки стеклоизделий УСС-2004”


УСС04.00.00.000 ПЗ


Москва, 2003

СОДЕРЖАНИЕ


Содержание……………………………………………………………………………………..2

Задание………………………………………………………………………………………….3

Реферат…………………………………………………………………………………………4

Введение………………………………………………………………………………………..5

  • Техническое задание на программу управления ………………………………………..6

1.1. Функции системы………………………………………………………………………….6

  • Описание программы управления УСС-2004…………………………………………..7
  • Варианты работы с программой управления УСС-2004………………………………9

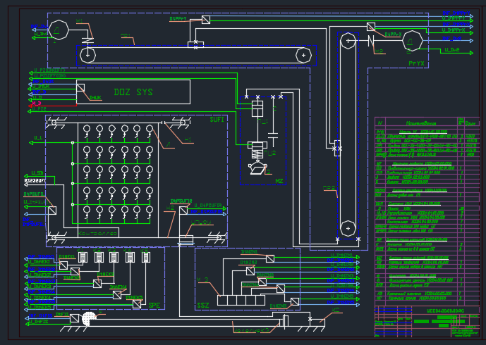
2. Проработка комплексной принципиальной схемы УСС 2004 ..………………………..17

2.1. КПС механики……………………………………………………………………………17

2.1.1. Функции системы………………………………………………………………………18

2.1.2. Модуль привода YX УСС04.01.00.000………………………………………………18

2.1.3. Механизм захвата УСС04.02.00.000…………………………………………………..20

2.1.4. Система дозирования УСС04.03.00.000………………………………………………23

2.1.5. Система ультрафиолетового излучения УСС04.04.00.000………………………….23

2.1.6. Система подачи элементов УСС04.05.00.000………………………….…………….24

2.1.7. Система смены захватов УСС04.06.00.000…………………………………………..24

2.1.8. Прочие элементы и узлы установки………………………………………………….24

2.2. КПС системы энергообеспечения и управления………………………………………25

2.2.1. Блок энергообеспечения и управления УСС04.07.00.000…………….……………..25

2.2.1.1.Блок защиты и управления питанием установки УСС04.07.01.000……………….25

2.2.1.2.Блок питания шаговых двигателей и клапанов УСС04.07.02.000…………………25

2.2.1.3. Блок питания контроллера системы УФИ УСС04.07.03.000……….……………..25

2.2.1.4. Блок питания датчиков УСС04.07.04.000…………………………………………..25

2.2.2. Блок промышленного компьютера УСС04.08.00.000………………………………..25

2.2.2.1. Промышленный компьютер SIEMENS SIMACIC RACK PC 840…………………26

2.2.2.2. Плата цифрового ввода - вывода PCL - 730………………………………………...27

2.2.2.3. Плата цифрового ввода – PCI-1733………………………………………………. ..27

3. Перечень материальных, энергетических и информационных потоков в УСС-2004…29

4. Схемотехническая реализация блока питания шаговых двигателей и клапанов….…...31

Заключение…………………………………………………………………………………….33

Источники ……………………………………………………………………………………..34


РЕФЕРАТ

Курсовой проект содержит 5 листов формата А1, выполненных в среде системы автоматического проектирования (САПР) Автокад 2000 с использованием программного продукта MechaniCS, фирмы Consistent Software, а также расчётно-пояснительную записку в количестве 3 листов формата А4, выполненных в среде подготовки текстовой документации Word .

Курсовой проект содержит следующие этапы:

- анализ исходных данных на проектирование;

- анализ объекта проектирования;

  • проработка описания работы машины, выбор и обоснование состава её основных целевых функций, сервисных функций, функций коррекции цели;
  • разработка технического задания на программу управления;

- разработка комплексной принципиальной схемы, как совокупности системы целевых механизмов, системы их энергообеспечения и системы управления, связанных материальными, энергетическими и информационными потоками;

- описание механического, энергетического и информационного интерфейса компонентов машины;

- разработка принципиальной электрической схемы блока питания и управления шаговыми двигателями и клапанами.

В результате проделанной работы были сформулированы технические задания на программу управления установкой, разработана комплексная принципиальная схема, электрические принципиальные схемы узлов установки, проанализировано схемотехническое решение отдельного узла установки.


ВВЕДЕНИЕ


Технологическое оборудование в настоящее время становится всё более автоматизированным во многих областях его применения. Поэтому при его конструировании надо тщательно изучить и продумать все возможные варианты применения систем автоматизированного управления в данной конструкции и выбрать наиболее оптимальный из этих вариантов, как по цене, так и по сложности изготовления и эксплуатации. Это особенно важно, если прибор пойдёт в серийное и крупносерийное производство.

Одним из эффективных путей для достижения этого является применение новых технологий или сочетание таких технологий с традиционными.

Также обеспечить проектируемое оборудование более высоким сроком службы, то есть, чтобы как физическое, так и моральное устаревание его прошло как можно позже, нужно в конструкцию изделия заранее закладывать модули, которые легко было бы заменить или доработать.

*****

При изготовлении рекламных вывесок, декоративных композиций, витражей и других видов изделий применяются различные материалы. Очень хорошо смотрятся стеклянные вывески с нанесённым рисунком. Рисунок может быть получен с использованием различных технологий, таких как пескоструйная обработка, наклейка декоративных элементов (смальта, элементы фьюзинга, баблы, элементы из зеркала) и покраска.

Очень актуально стало в последнее время использовать декоративные элементы различной геометрической формы из зеркала, смальту и баблы, как дополнение к основному пескоструйному рисунку, так и для создания непосредственно из них определённого рисунка или композиции.

Нанесение декоративных элементов на изделие представляет собой их наклеивание в определённых местах, в настоящее время - вручную.

Узор пескоструйной обработкой или наклеиваемые элементы наносят на поверхность зеркала или стекла после ранее нанесённого на эту поверхность защитного трафарета с прорезанным на плоттере рисунком. Далее трафарет удаляется только из тех мест, которые необходимо обработать.

В настоящее время рассматривается задача автоматизации производства склейки для серийного производства. Учитывая то, что в нашей стране данная технология только набирает обороты, соответственно нет технических наработок в автоматизации этого процесса. Поэтому стоит задача в проектирование установки для нанесения декоративных элементов на стеклоизделие и разработке отдельных её узлов. Требования: максимальный размер стеклоизделия - 1000*700 мм; максимальный размер декоративного элемента - 70*70 мм.

*****

На сегодняшний момент на Российском рынке не существует данного типа установки, так как это производство новое и выполняется операция склеивания вручную, но технология склейки похожа с технологией поверхностного монтажа для печатных плат, в качестве аналога можно рассматривать установки для сборки печатных плат.

Особенностью современного проектирования является широкое использование готовых узлов и деталей. Ряд фирм предлагает широкий спектр компонентов для создания подобных установок, включающий в себя узлы разного класса точности, сложности и стоимости.


Характеристики курсовой работы

Список файлов

Установка сборки стеклоизделий УСС-2004
ПЗСАУ122.doc
Прочти меня.txt
САУ КПС1.dwg
САУ ПРМ.dwg
Картинка-подпись
Зарабатывай на студизбе! Просто выкладывай то, что так и так делаешь для своей учёбы: ДЗ, шпаргалки, решённые задачи и всё, что тебе пригодилось.
Начать зарабатывать

Комментарии

Нет комментариев
Стань первым, кто что-нибудь напишет!
Поделитесь ссылкой:
Цена: 1 200 руб.
Расширенная гарантия +3 недели гарантии, +10% цены
Рейтинг автора
4,79 из 5
Поделитесь ссылкой:
Сопутствующие материалы

Подобрали для Вас услуги

-55%
Вы можете использовать курсовую работу для примера, а также можете ссылаться на неё в своей работе. Авторство принадлежит автору работы, поэтому запрещено копировать текст из этой работы для любой публикации, в том числе в свою курсовую работу в учебном заведении, без правильно оформленной ссылки. Читайте как правильно публиковать ссылки в своей работе.
Свежие статьи
Популярно сейчас
Как Вы думаете, сколько людей до Вас делали точно такое же задание? 99% студентов выполняют точно такие же задания, как и их предшественники год назад. Найдите нужный учебный материал на СтудИзбе!
Ответы на популярные вопросы
Да! Наши авторы собирают и выкладывают те работы, которые сдаются в Вашем учебном заведении ежегодно и уже проверены преподавателями.
Да! У нас любой человек может выложить любую учебную работу и зарабатывать на её продажах! Но каждый учебный материал публикуется только после тщательной проверки администрацией.
Вернём деньги! А если быть более точными, то автору даётся немного времени на исправление, а если не исправит или выйдет время, то вернём деньги в полном объёме!
Да! На равне с готовыми студенческими работами у нас продаются услуги. Цены на услуги видны сразу, то есть Вам нужно только указать параметры и сразу можно оплачивать.
Отзывы студентов
Ставлю 10/10
Все нравится, очень удобный сайт, помогает в учебе. Кроме этого, можно заработать самому, выставляя готовые учебные материалы на продажу здесь. Рейтинги и отзывы на преподавателей очень помогают сориентироваться в начале нового семестра. Спасибо за такую функцию. Ставлю максимальную оценку.
Лучшая платформа для успешной сдачи сессии
Познакомился со СтудИзбой благодаря своему другу, очень нравится интерфейс, количество доступных файлов, цена, в общем, все прекрасно. Даже сам продаю какие-то свои работы.
Студизба ван лав ❤
Очень офигенный сайт для студентов. Много полезных учебных материалов. Пользуюсь студизбой с октября 2021 года. Серьёзных нареканий нет. Хотелось бы, что бы ввели подписочную модель и сделали материалы дешевле 300 рублей в рамках подписки бесплатными.
Отличный сайт
Лично меня всё устраивает - и покупка, и продажа; и цены, и возможность предпросмотра куска файла, и обилие бесплатных файлов (в подборках по авторам, читай, ВУЗам и факультетам). Есть определённые баги, но всё решаемо, да и администраторы реагируют в течение суток.
Маленький отзыв о большом помощнике!
Студизба спасает в те моменты, когда сроки горят, а работ накопилось достаточно. Довольно удобный сайт с простой навигацией и огромным количеством материалов.
Студ. Изба как крупнейший сборник работ для студентов
Тут дофига бывает всего полезного. Печально, что бывают предметы по которым даже одного бесплатного решения нет, но это скорее вопрос к студентам. В остальном всё здорово.
Спасательный островок
Если уже не успеваешь разобраться или застрял на каком-то задание поможет тебе быстро и недорого решить твою проблему.
Всё и так отлично
Всё очень удобно. Особенно круто, что есть система бонусов и можно выводить остатки денег. Очень много качественных бесплатных файлов.
Отзыв о системе "Студизба"
Отличная платформа для распространения работ, востребованных студентами. Хорошо налаженная и качественная работа сайта, огромная база заданий и аудитория.
Отличный помощник
Отличный сайт с кучей полезных файлов, позволяющий найти много методичек / учебников / отзывов о вузах и преподователях.
Отлично помогает студентам в любой момент для решения трудных и незамедлительных задач
Хотелось бы больше конкретной информации о преподавателях. А так в принципе хороший сайт, всегда им пользуюсь и ни разу не было желания прекратить. Хороший сайт для помощи студентам, удобный и приятный интерфейс. Из недостатков можно выделить только отсутствия небольшого количества файлов.
Спасибо за шикарный сайт
Великолепный сайт на котором студент за не большие деньги может найти помощь с дз, проектами курсовыми, лабораторными, а также узнать отзывы на преподавателей и бесплатно скачать пособия.
Популярные преподаватели
Добавляйте материалы
и зарабатывайте!
Продажи идут автоматически
7150
Авторов
на СтудИзбе
253
Средний доход
с одного платного файла
Обучение Подробнее