Курсовая работа: САУ сверхвысоковакуумной установки для исследования вводов вращения
Описание

ТЕМА ПРОЕКТА:
СИСТЕМА АВТОМАТИЧЕСКОГО УПРАВЛЕНИЯ СВЕРХВЫСОКОВАКУУМНОЙ УСТАНОВКИ ДЛЯ ИССЛЕДОВАНИЯ ВВОДОВ ВРАЩЕНИЯ
Москва 2001
Содержание
Стр.
Введение…………………………………………………………….………3
1. Описание процессной модели установки ….……………………….…….4
1.1 Деление технологии на процессы………………………………..……5
1.2 Выбор сервисных процессов……………………………………….….7
1.3 Выбор процессов коррекции цели………………………………….…8
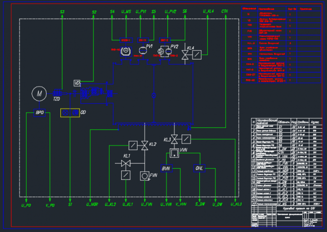
2. Комплексная принципиальная схема………………………………………9
3. Техническое задание на элементы и узлы машины………………….……10
4. Расчёт и описание схемы работы установки ………………………….….14
4.1 Описание схемы работы установки …………………………..……….14
4.2 Расчет схемы блока нормализации сигнала ……………………..……18
Список используемой литературы…………………………………………21
ВВЕДЕНИЕ
Целью проекта является разработка системы автоматического управления для исследовательской установки проведения исследований по предупреждению аварийных отказов сверхвысоковакуумных вводов движения в вакуум. Система предсказания аварийных отказов должна по косвенным параметрам: потоку газовыделения, вибрации, парциальному составу газов выдавать заключение о состоянии ввода вращения. Для создания такой системы необходимо проводить исследования вводов вращения на долговечность с постоянным контролем момента сопротивления вращению и записью остальных параметров ввода.
Исходя из требуемых технических характеристик установки, были подробно рассмотрены процессы ее наладки, калибровки и эксплуатации с точки зрения систем автоматического управления.
Для упрощения работы оператора и повышения производительности предложен вариант полностью автоматизированной установки вместо имеющейся установки с ручным управлением.
1.ОПИСАНИЕ ПРОЦЕССОРНОЙ МОДЕЛИ УСТАНОВКИ
Сверхвысоковакуумная установка предназначена для проведения испытаний вводов движения в вакуум на долговечность с контролем следующих параметров: момента сопротивления вращению, уровня вибрации, потока газовыделения при работе ввода.
Прямым критерием приведения в негодность ввода вращения является момент сопротивления.
Косвенными являются: поток газовыделения из ввода, уровень вибрации, парциальный состав газов в вакуумной камере.
Для проведения испытаний установку необходимо откачать до остаточного давления Р=10-5-10-7 Па. Для чего используется откачная система, состоящая из механического и магниторазрядных насосов.
Управление установкой для проведения испытаний осуществляется при помощи ЭВМ. В ЭВМ встраивается плата PCL-711, дающая возможность снятия/записи результатов эксперимента в память компьютера для последующей обработки, а также возможность осуществления управления и контроля работы установки.
Основные технологические операции:
- установка ввода движения на вакуумную камеру
- форвакуумная откачка системы
- высоковакуумная откачка системы
- проведение испытаний ввода вращения
- замена ввода движения
Характеристики курсовой работы
Список файлов

Начать зарабатывать