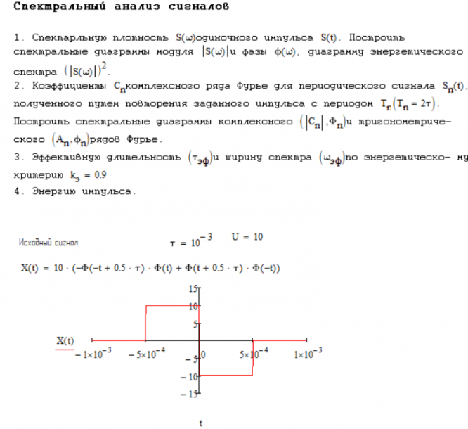
Для студентов НГТУ по предмету Радиотехнические цепи и сигналы (РТЦиС)Вариант 8.1 - Задание 2.1Вариант 8.1 - Задание 2.1
4,96530078
2021-09-152021-09-15СтудИзба
Курсовая работа: Вариант 8.1 - Задание 2.1 вариант 8.1
Описание
Характеристики курсовой работы
Учебное заведение
Семестр
Вариант
Просмотров
1
Качество
Идеальное компьютерное
Размер
110,61 Kb
Список файлов
Задание 2.1 - Вариант 8.1.xmcd

Вам все понравилось? Получите кэшбэк - 40 рублей на Ваш счёт при покупке. Поставьте оценку и напишите положительный комментарий к купленному файлу. После Вы получите деньги на ваш счет.