Курсовая работа: Измерительные генераторы сигналов
Описание
Содержание
- Введение…………………………………………………………………...…3
- Задание .……………………………………………………………………...6
- Задание 2……………………………………………………………………..8
- Список литературы…………...……………………………………………12
Введение
Измерительные генераторы сигналов (автогенераторы) - источники сигналов различных форм и частот, предназначенные для работы с радиоэлектронными схемами. Они имеют ряд принципиальных отличий от обычных генераторов:
- обладают возможностью точной установки и регулировки выходных параметров колебаний (частоты, формы и уровня напряжения или мощности) в широких диапазонах;
- имеют высокую стабильность параметров встроенные измерительные приборы, позволяющие контролировать установки сигналов;
- могут работать совместно с другими средствами измерения и программного управления.
В зависимости от формы выходных сигналов различают измерительные генераторы гармонических и релаксационных (импульсных) колебаний. В спектре выходного сигнала генератора гармонических колебаний имеется одна или несколько гармоник. Выходные колебания релаксационного генератора содержат широкий спектр гармоник, имеющих соизмеримые амплитуды.
По частотному диапазону генераторы делятся на:
- инфранизкочастотные (0,01...20) Гц;
- низкочастотные, или генераторы звукового диапазона (20...300000) Гц;
- генераторы высоких частот (0,3...300) МГц;
- сверхвысокочастотные (СВЧ, свыше 300 МГц.
Особую группу представляют генераторы случайных колебаний (сигналов) - измерительные генераторы шумовых сигналов. Отметим также генераторы псевдослучайных и линейно-изменяющихся напряжений (ГЛИН), которые относятся к релаксационным генераторам. Такие генераторы используют как измерительные, так и в качестве генераторов разверток.
Независимо от назначения, принципа действия и схемотехнического выполнения генератор любых перечисленных колебаний (кроме параметрических схем генерации) состоит из нелинейного усилителя, цепи положительной обратной связи и источника питания постоянного тока. Форма и частота выходных колебаний определяются только параметрами самого генератора.
Генератор гармонических колебаний должен содержать в своем составе узкополосную колебательную систему. Принцип действия релаксационных генераторов основан на зарядно-разрядных или накопительно-поглащающих явлениях, протекающих в широкополосных энергоемких цепях положительной обратной связи.
Рассмотрим условия самовозбуждения генератора гармонических колебаний. Для возбуждения и генерации колебаний часть их мощности с выхода усилителя (точнее, с колебательной системы) подается на его вход по специально введенной цепи положительной обратной связи (ПОС). Говоря иначе, подобное устройство «возбуждает само себя» и поэтому называется генератором с самовозбуждением.
Механизм возникновения колебаний в генераторе можно упрощенно трактовать следующим образом. В момент запуска в колебательной системе самопроизвольно возникают слабые свободные колебания, обусловленные включением источников питания, замыканием цепей, скачками токов и напряжений в усилительном приборе и т. д. Благодаря введению цепи положительной ОС часть энергии колебаний с выхода усилителя поступает на его вход. Из-за наличия узкополосной колебательной системы все описанные процессы происходят на одной частоте а и резко затухают на других частотах.
Вначале, после включения питания генератора, усиление возникшего в колебательной системе сигнала происходит в линейном режиме, а затем, по мере роста амплитуды колебаний, существенную роль начинают играть нелинейные свойства усилительного элемента. В результате амплитуда выходных колебаний генератора достигает некоторого установившегося уровня и потом становится практически неизменной. Энергия, отбираемая от источника постоянного тока усилителем схемы за один период колебаний, оказывается равной энергии, расходуемой за то же время в нагрузке. В этом случае говорят о стационарном режиме работы генератора.
Генераторы гармонических колебаний
Генераторы гармонических колебаний для средств измерений выполняются в двух видах:
- генераторы сигналов (ГС);
- генераторы стандартных сигналов (ГСС).
ГСС имеют более высокие показатели стабильности частоты и формы, но меньшие уровни сигнала, чем ГС. Отечественные генераторы сигналов маркируются ГЗ, а генераторы стандартных сигналов - Г4.
Обобщенные структурные схемы измерительных генераторов гармонических сигналов типа ГС и ГСС представлены на рис.2, 3.
Задание №1
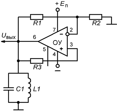
Определить параметры исследуемой схемы автогенератора (рис. 1).

Рисунок 1.
Номер варианта | Исходные данные для выполнения Расчёта | Расчётные данные элементной базы | |||||||
МГц | - | мкГн | кОм | - | - | пФ | кОм | кОм | |
1 | 2 | 3 | 4 | 5 | 6 | 7 | 8 | 9 | 10 |
6 | 1,0 | 50 | 80 | 9,5 | 1,4 | 0,87 | |||
Дано: частота выходных колебаний fр=1,0 МГц, добротность Q = 50; индуктивность L1 = 80 мкГн; коэффициент усиления К= 1,4; сопротивление обратной связи 10 кОм.
Задание №2
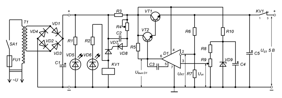
Рассчитать непрерывный компенсационный стабилизатор напряжения (рис. 2).

Рисунок 2.
Номер варианта | ||||||||
(В) | (В) | (В) | (В) | |||||
1 | 2 | 3 | 4 | 5 | 6 | 7 | 8 | 9 |
6 | 11,0 | 0,45 | 12,5 | 17,5 | 16,17 | 19,76 | 11 |
КамчатГТУ
vitalievnatalia

















