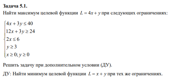
Для студентов по предмету ПрограммированиеНайти максимум целевой функции y при следующих ограничениях:Найти максимум целевой функции y при следующих ограничениях:
5,0053308
2025-01-272025-01-27СтудИзба
Задача: Найти максимум целевой функции y при следующих ограничениях:
Описание
Найти максимум целевой функции L 4x y при следующих ограничениях:
Решить задачу при дополнительном условии (ДУ). ДУ: Найти минимум целевой функции L x y при тех же ограничениях.
![]()
Решить задачу при дополнительном условии (ДУ). ДУ: Найти минимум целевой функции L x y при тех же ограничениях.

Характеристики решённой задачи
Предмет
Просмотров
1
Качество
Идеальное компьютерное
Размер
433,49 Kb
Список файлов
Математическое программирование-2-4.pdf

Если нужен другой вариант работы или отдельная задача из любой работы, пишите в комментарии