Для студентов по предмету ПрограммированиеОператоры цикловОператоры циклов
5,0053191
2025-02-122025-02-12СтудИзба
Лабораторная работа: Операторы циклов
Описание
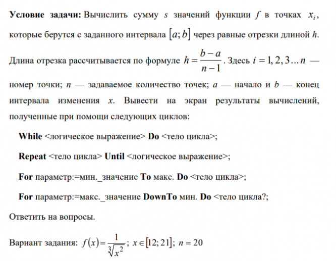
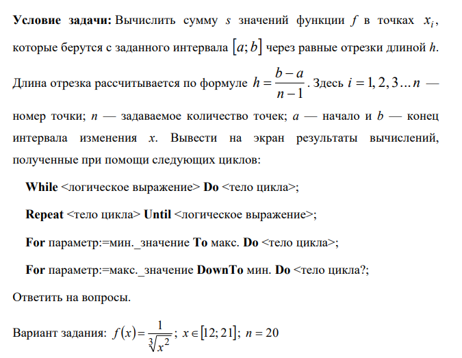
Условие задачи: Вычислить сумму s значений функции f в точках i x , которые берутся с заданного интервала a; b через равные отрезки длиной h. Длина отрезка рассчитывается по формуле . Здесь i = 1, 2, 3... n — номер точки; n — задаваемое количество точек; a — начало и b — конец интервала изменения x. Вывести на экран результаты вычислений, полученные при помощи следующих циклов: While <логическое выражение> Do <тело цикла>; Repeat <тело цикла> Until <логическое выражение>; For параметр:=мин._значение To макс. Do <тело цикла>; For параметр:=макс._значение DownTo мин. Do <тело цикла?;
Вопросы: 1) Опишите оператор While. 2) В чём его основные отличия от остальных циклов Turbo Pascal?

Вопросы: 1) Опишите оператор While. 2) В чём его основные отличия от остальных циклов Turbo Pascal?
Характеристики лабораторной работы
Предмет
Программы
Просмотров
1
Качество
Идеальное компьютерное
Размер
250,33 Kb
Список файлов
decision_7583-4-7.pdf

Если нужен другой вариант работы или отдельная задача из любой работы, пишите в комментарии