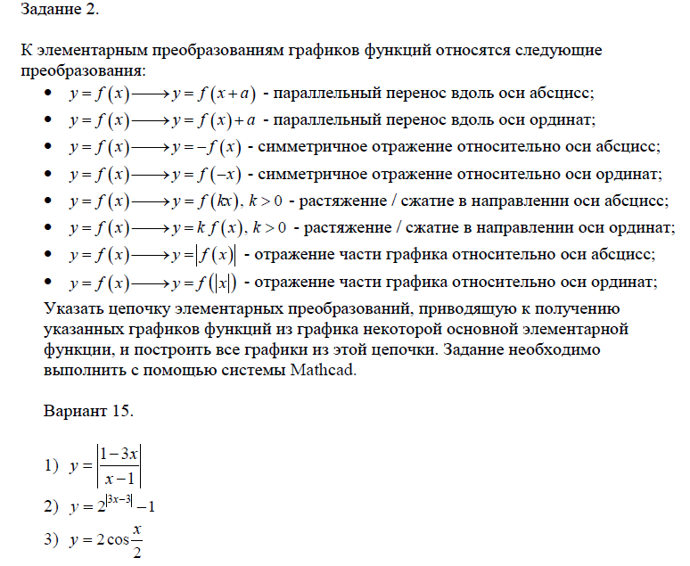
Для студентов МГТУ им. Н.Э.Баумана по предмету ПрактикаОтчет по учебной практике (Элементарные преобразования графиков функций)Отчет по учебной практике (Элементарные преобразования графиков функций)
4,8858686
2023-08-262023-08-26СтудИзба
Отчёт по практике 2: Отчет по учебной практике (Элементарные преобразования графиков функций) вариант 15
Описание
Характеристики отчёта по практике
Предмет
Учебное заведение
Семестр
Номер задания
Вариант
Теги
Просмотров
1
Размер
151,53 Kb
Список файлов
Отчет по учебной практике (вариант №15).pdf

НОВИНКА: отчеты по практикам! Поиск - по названию предприятия в тэге. База учебных материалов МГТУ им. Н.Э. Баумана в формате pdf, оригиналы файлов отсутствуют (если иное не оговорено в описании). Вопросы задавайте ДО покупки в комментариях под файлами.