Для студентов МГТУ им. Н.Э.Баумана по предмету Подъёмно-транспортные машины (ПТМ)Задание 18_06 - Кран подвесной поворотный с переменным вылетом крюкаЗадание 18_06 - Кран подвесной поворотный с переменным вылетом крюка
5,0052
2022-01-152025-05-10СтудИзба
Курсовая работа 18: Задание 18_06 - Кран подвесной поворотный с переменным вылетом крюка вариант 6
Описание
Архив содержит РПЗ в формате word, чертежи в компасе и расчеты в Mathcad 15
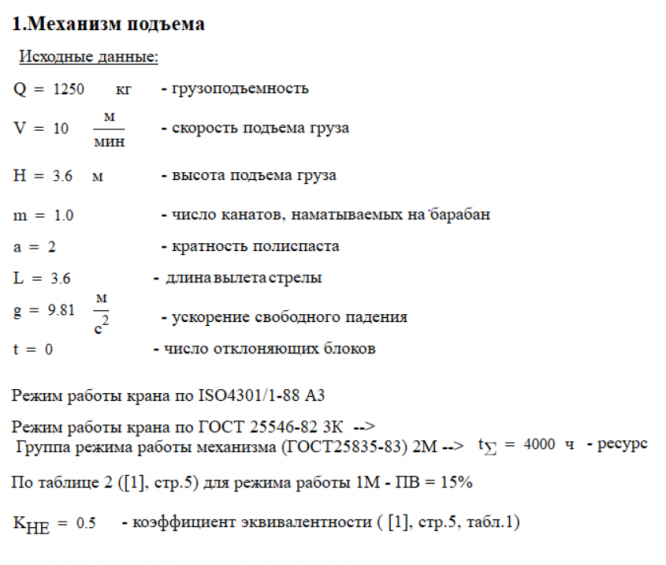
Фрагмент расчета в Mathcad 15
![]()



Характеристики курсовой работы
Учебное заведение
Семестр
Номер задания
Вариант
Просмотров
35
Качество
Идеальное компьютерное
Размер
4,19 Mb
Список файлов
Расчет на ЭВМ 1 лист
1.JPG
2.JPG
3.JPG
4.JPG
Расчет на ЭВМ 2 лист
1.JPG
2.JPG
3.JPG
4.JPG
Крюковая подвеска.cdw
Металлоконструкция.cdw
Механизм поворота.cdw
Общий вид.cdw
Опорный узел.cdw
РПЗ_18_06.docx
Расчет.xmcd
Спецификация.docx
Электроталь.cdw