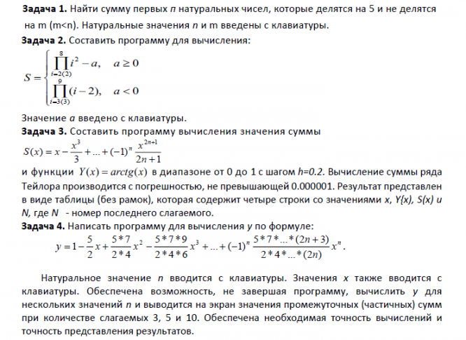
Для студентов МГТУ им. Н.Э.Баумана по предмету Основы программированияОтчет по лабораторной работе №3 "Программирование циклических алгоритмов. Расчет по формулам" (вариант №10)Отчет по лабораторной работе №3 "Программирование циклических алгоритмов. Расчет по формулам" (вариант №10)
5,0051
2021-10-142021-10-14СтудИзба
Лабораторная работа 3: Отчет по лабораторной работе №3 "Программирование циклических алгоритмов. Расчет по формулам" (вариант №10)
Описание
Характеристики лабораторной работы
Предмет
Учебное заведение
Семестр
Номер задания
Вариант
Просмотров
11
Размер
527,17 Kb
Список файлов
Отчет по лабораторной работе №3 (вариант №10).pdf

НОВИНКА: отчеты по практикам! Поиск - по названию предприятия в тэге. База учебных материалов МГТУ им. Н.Э. Баумана в формате pdf, оригиналы файлов отсутствуют (если иное не оговорено в описании). Вопросы задавайте ДО покупки в комментариях под файлами.