Для студентов МГТУ им. Н.Э.Баумана по предмету Основы программированияЛабораторная работа № 1 + ОТЧЁТЛабораторная работа № 1 + ОТЧЁТ
2020-08-082020-08-08СтудИзба
Лабораторная работа 1: Лабораторная работа № 1 + ОТЧЁТ
Описание
Первая лабораторная работа для кафедры РК6.
Вариант всех работ, которые я буду выкладывать - 19.
В основном работы не по варианту, так что покупать можно)
Первая лабораторная здесь находится бесплатно для ознакомления, следующие - платно качество такое же или лучше!
Можно приобрести работы по отдельности или все вместе со скидкой.
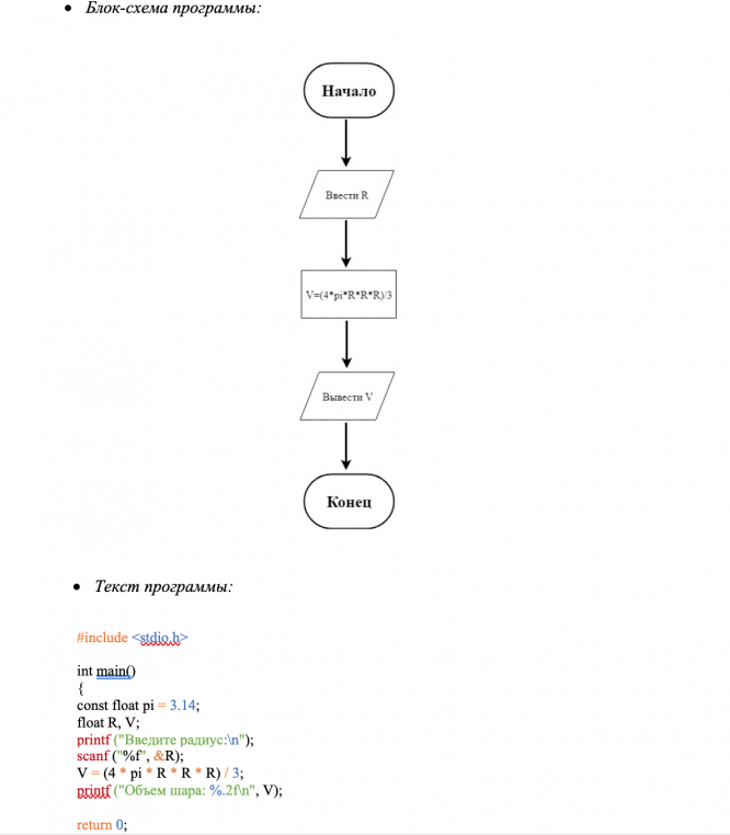
Отчёт оформлен с титульным листом и гербом МГТУ, во всех моих отчётах есть блок схема!
Все мои работы, которые будут выложены в дальнейшем по дисциплине "Основы программирования" 100% были приняты преподавателем Федорук Е.В. в 2019 году.
![]()
Вариант всех работ, которые я буду выкладывать - 19.
В основном работы не по варианту, так что покупать можно)
Первая лабораторная здесь находится бесплатно для ознакомления, следующие - платно качество такое же или лучше!
Можно приобрести работы по отдельности или все вместе со скидкой.
Отчёт оформлен с титульным листом и гербом МГТУ, во всех моих отчётах есть блок схема!
Все мои работы, которые будут выложены в дальнейшем по дисциплине "Основы программирования" 100% были приняты преподавателем Федорук Е.В. в 2019 году.


Характеристики лабораторной работы
Предмет
Учебное заведение
Семестр
Номер задания
Просмотров
579
Качество
Идеальное компьютерное
Размер
135,56 Kb