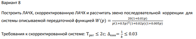
ДЗ КМ-4: КМ-4 Синтез систем управления вариант 8
Описание

Файлы условия, демо
Характеристики домашнего задания
Предмет
Учебное заведение
Номер задания
Вариант
Просмотров
3
Качество
Идеальное компьютерное
Размер
164,5 Kb
Список файлов
8 вариант
8.docx
8.xmcd
var8.mdl
Комментарии
Нет комментариев
Стань первым, кто что-нибудь напишет!
ИДДО НИУ «МЭИ» 













