Для студентов ИДДО НИУ «МЭИ» по предмету Общая теория системКМ-4 Синтез систем управленияКМ-4 Синтез систем управления
5,0058
2025-12-042025-12-04СтудИзба
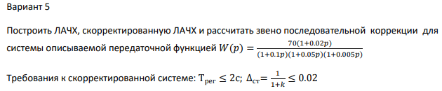
ДЗ: КМ-4 Синтез систем управления вариант 5
Новинка
Описание

Файлы условия, демо
Характеристики домашнего задания
Предмет
Учебное заведение
Вариант
Просмотров
0
Качество
Идеальное компьютерное
Размер
152,43 Kb
Список файлов
5 вариант
5.docx
5.xmcd
var5.mdl
Комментарии
Нет комментариев
Стань первым, кто что-нибудь напишет!
ИДДО НИУ «МЭИ»
serseric












