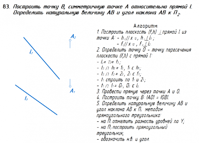
Для студентов ИГЭУ им. Ленина по предмету Начертательная геометрияПостроить точку В, симметричную точке А относительна прямой l. Определить натуральную величину АВ и угол наклона АВ к П2.Построить точку В, симметричную точке А относительна прямой l. Определить натуральную величину АВ и угол наклона АВ к П2.
5,00574
2025-05-202025-05-20СтудИзба
Построить точку В, симметричную точке А относительна прямой l. Определить натуральную величину АВ и угол наклона АВ к П2.
Описание
Характеристики решённой задачи
Предмет
Учебное заведение
Номер задания
Теги
Просмотров
2
Качество
Фото рукописных листов
Размер
143,43 Kb
Преподаватели
Список файлов
83.jpg

🎓Помощь студентам Ивановских ВУЗов🎓 ❤️ Каждая приобретенная работа служит стимулом для добавления новых материалов и упрощает учебный процесс.