Для студентов МГТУ им. Н.Э.Баумана по предмету Метрология, стандартизация и сертификация (МСиС)Сборочная размерная цепь + Подетальная размерная цепьСборочная размерная цепь + Подетальная размерная цепь
4,9952711
2024-10-082024-10-08СтудИзба
ДЗ 2: Сборочная размерная цепь + Подетальная размерная цепь вариант 4
-51%
Описание
Полностью зачтенный типовой расчет по метрологии. Эскиз 3 вариант 4. Идеальное компьютерное качество.
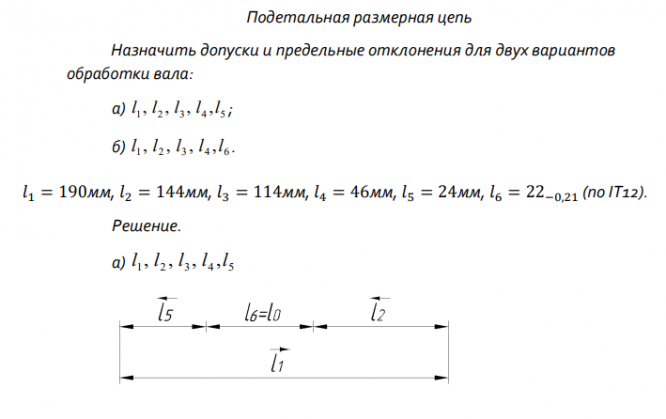
Условие:
Решение:
Сборочная размерная цепь:
Подетальная размерная цепь:
![]()
Условие:

Сборочная размерная цепь:


Характеристики домашнего задания
Учебное заведение
Номер задания
Вариант
Программы
Теги
Просмотров
29
Качество
Идеальное компьютерное
Размер
634,03 Kb
Список файлов
ДЗ 2 Метрология, стандартизация и сертификация эскиз III вариант 4.pdf

Котики подняли настроение тебе, а поставив 5 звёзд на купленный файл, ты поднимешь его мне. Спасибо!
Комментарии

Каким методом решается вторая часть?