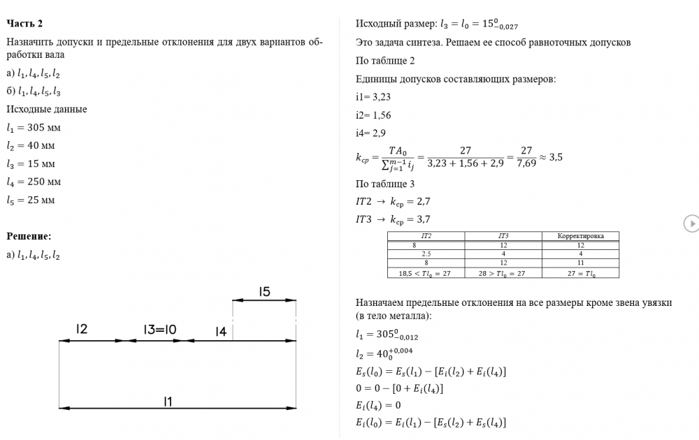
Для студентов МГТУ им. Н.Э.Баумана по предмету Метрология, стандартизация и сертификация (МСиС)Сборочная размерная цепь + Подетальная размерная цепьСборочная размерная цепь + Подетальная размерная цепь
5,00523
2022-11-062024-09-06СтудИзба
ДЗ 2: Сборочная размерная цепь + Подетальная размерная цепь вариант 9
-58%
Описание
Файлы условия, демо
Характеристики домашнего задания
Учебное заведение
Номер задания
Вариант
Теги
Просмотров
179
Качество
Идеальное компьютерное
Размер
1,99 Mb
Список файлов
Метрология ДЗ2 Эскиз 6 вариант 9.docx

Привет всем! Я автор на Студизбе. Я надеюсь что, не только дам Вам файлы с ответом но и знание. Не только копировать, а нужно понимать! Вставьте 5 звезд и позитивные комментарии сразу дам Вам подарок