Для студентов МГТУ им. Н.Э.Баумана по предмету Метрология, стандартизация и сертификация (МСиС)Допуски и посадкиДопуски и посадки
5,0058
2022-05-042024-10-08СтудИзба
ДЗ 1: Допуски и посадки вариант 7
-32%
Описание
Полностью зачтенный типовой расчет по метрологии (универсальные средства измерения). Идеальное компьютерное качество. Эскиз 1 вариант 7.
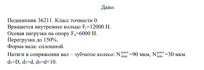
Условие:
Решение: ![]()
Условие:



Характеристики домашнего задания
Учебное заведение
Номер задания
Вариант
Просмотров
139
Качество
Идеальное компьютерное
Размер
631,21 Kb
Список файлов
метра эскиз 1 вар 7.pdf

Котики подняли настроение тебе, а поставив 5 звёзд на купленный файл, ты поднимешь его мне. Спасибо!