Для студентов МГТУ им. Н.Э.Баумана по предмету Метрология, стандартизация и сертификация (МСиС)Сборочная размерная цепь + Подетальная размерная цепьСборочная размерная цепь + Подетальная размерная цепь
5,0052
2020-09-182020-09-18СтудИзба
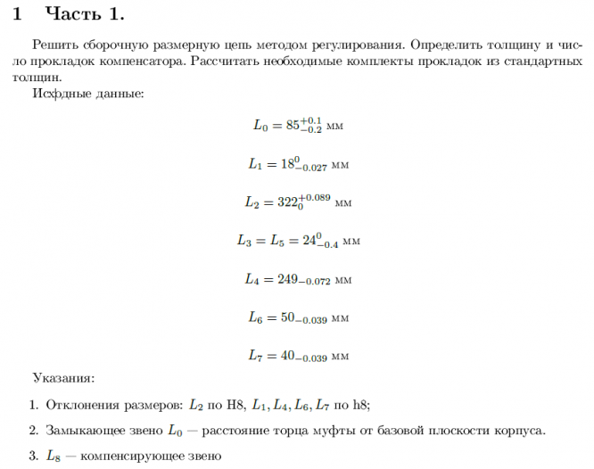
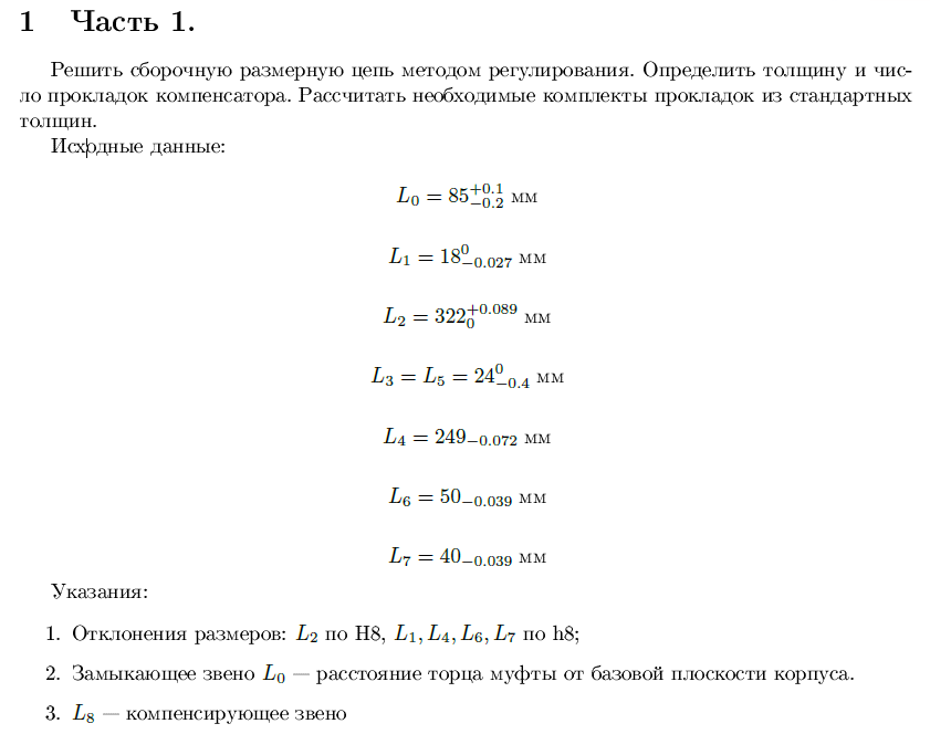
ДЗ 2: Сборочная размерная цепь + Подетальная размерная цепь вариант 5
Описание
Характеристики домашнего задания
Учебное заведение
Номер задания
Вариант
Теги
Просмотров
66
Размер
199,13 Kb
Список файлов
Расчетно-графическая работа №2 (эскиз VI вариант №5).pdf

НОВИНКА: отчеты по практикам! Поиск - по названию предприятия в тэге. База учебных материалов МГТУ им. Н.Э. Баумана в формате pdf, оригиналы файлов отсутствуют (если иное не оговорено в описании). Вопросы задавайте ДО покупки в комментариях под файлами.