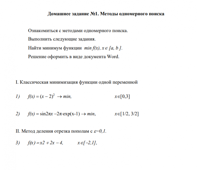
Для студентов ИДДО НИУ «МЭИ» по предмету Методы оптимизацииМетоды одномерной оптимизации без использования информации о производной функции. Контрольная работаМетоды одномерной оптимизации без использования информации о производной функции. Контрольная работа
5,0051
2023-11-182023-11-18СтудИзба
ДЗ: Методы одномерной оптимизации без использования информации о производной функции. Контрольная работа
Описание
Файлы условия, демо
Характеристики домашнего задания
Предмет
Учебное заведение
Семестр
Просмотров
10
Размер
606,78 Kb
Список файлов
Методы оптимизации КМ-2
Dz-1.mcdx
Dz-2.mcdx
Методы оптимизации КМ-2..docx
Комментарии
Нет комментариев
Стань первым, кто что-нибудь напишет!
ИДДО НИУ «МЭИ» 
















