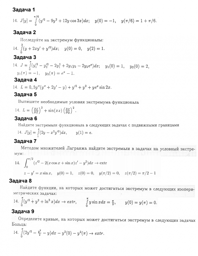
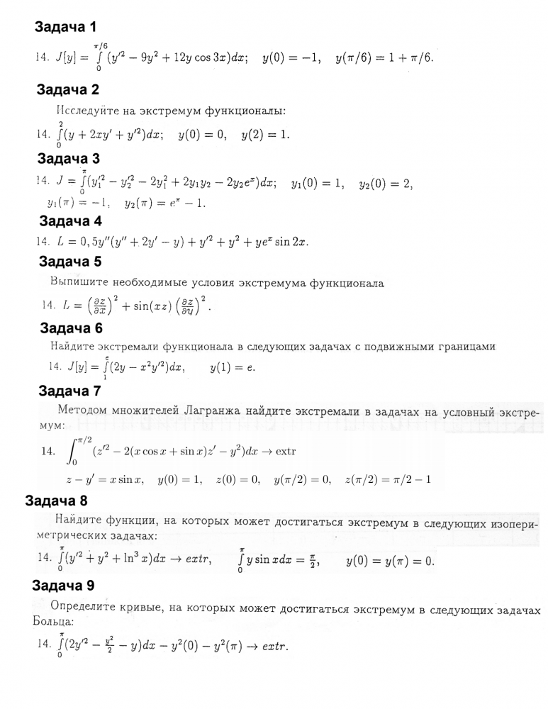
Другое: 14 вариант ДЗ №2 для ФН (зачтено на максимум)
Описание
Характеристики учебной работы
Тип
Учебное заведение
Семестр
Просмотров
58
Качество
Скан рукописных листов
Размер
5,82 Mb
Список файлов
mo_Вариант14_ДЗ2.pdf
Комментарии
Нет комментариев
Стань первым, кто что-нибудь напишет!
МГТУ им. Н.Э.Баумана
alexbelkin
















