Для студентов МГТУ им. Н.Э.Баумана по предмету Методы математической физики (ММФ)Типовой расчет 1 и 2Типовой расчет 1 и 2
5,0051
2025-06-252025-06-25СтудИзба
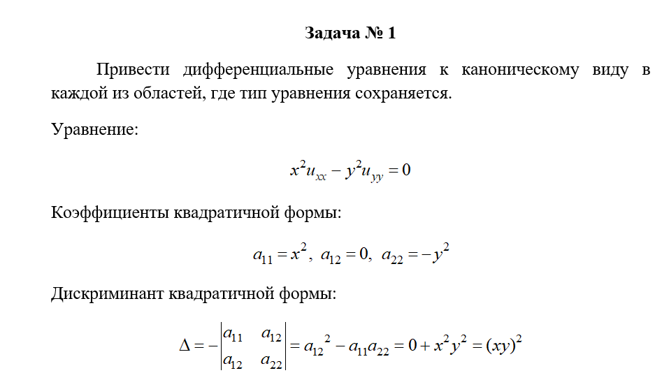
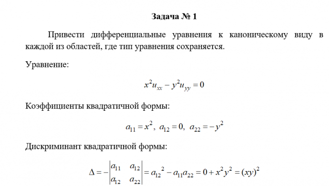
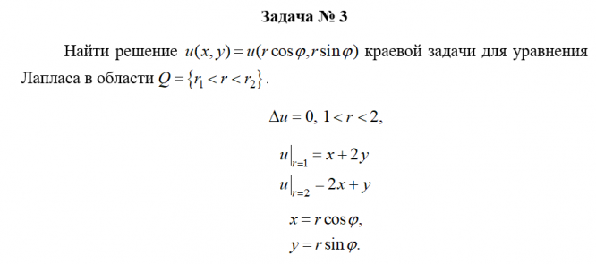
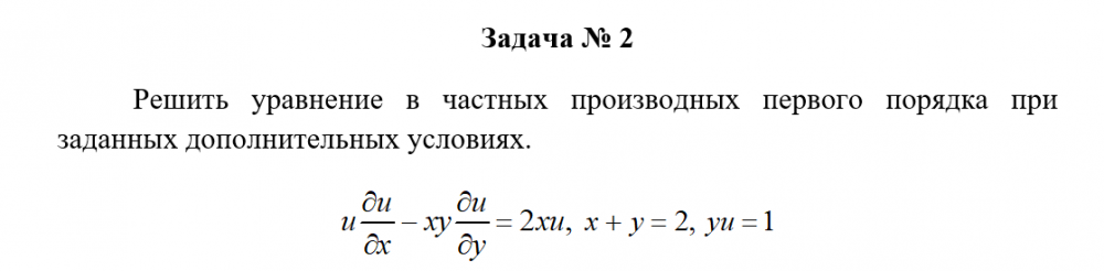
ДЗ: Типовой расчет 1 и 2 вариант 17
-50%
Описание
Характеристики домашнего задания
Учебное заведение
Вариант
Просмотров
11
Качество
Идеальное компьютерное
Размер
823,39 Kb
Преподаватели
Список файлов
Кругляк Вар17
МТ7-102_Кругляк_ДЗ-1.docx
МТ7-102_Кругляк_ТР-2.docx
МТ7-102_Кругляк_ТР-2.pdf
Комментарии
Нет комментариев
Стань первым, кто что-нибудь напишет!
МГТУ им. Н.Э.Баумана




















