Для студентов по предмету Механика жидкости и газа (МЖГ или Гидравлика)Задача 7-20Задача 7-20
5,0056
2025-05-022025-09-07СтудИзба
Задача 7: Задача 7-20 вариант 20
Описание
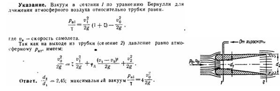
Трубка Вентури, установленная на самолете, должна отсасывать воздух из камеры гироскопа, приводя последний во вращение. Определить соотношение выходного диаметра d2 и диаметра горловины трубки d1, при котором вакуум в горловине будет максимальным. Коэффициент сопротивления сходящегося входного участка трубки ξ = 0,04, коэффициент потерь в диффузоре φД = 0,2. Сжимаемостью воздуха пренебречь.
![]()
Характеристики решённой задачи
Номер задания
Вариант
Программы
Теги
Просмотров
19
Качество
Идеальное компьютерное
Размер
36,98 Kb
Список файлов
Задача7.20.docx
Комментарии
Нет комментариев
Стань первым, кто что-нибудь напишет!
A45162
























