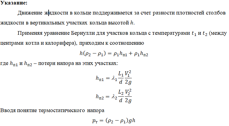
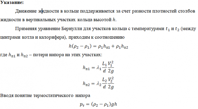
Для студентов по предмету Механика жидкости и газа (МЖГ или Гидравлика)Система водяного отопления с естественной циркуляцией состоит из водогрейного котла, в котором вода нагревается до температуры t_1 = 95C, и кольцевогСистема водяного отопления с естественной циркуляцией состоит из водогрейного котла, в котором вода нагревается до температуры t_1 = 95C, и кольцевог
5,00521
2025-01-262025-05-24СтудИзба
Система водяного отопления с естественной циркуляцией состоит из водогрейного котла, в котором вода нагревается до температуры t_1 = 95C, и кольцевого трубопровода общей длиной l = 16 м и диаметром d = 50 мм, включающего калорифер, где вода охлаждае
Описание
Характеристики решённой задачи
Номер задания
Вариант
Программы
Теги
Просмотров
12
Качество
Идеальное компьютерное
Размер
145,5 Kb
Список файлов
Задача 9.19.docx

tormak11






















