Для студентов по предмету Механика жидкости и газа (МЖГ или Гидравлика)Определить критическую скорость, отвечающую переходу от ламинарного течения к турбулентному для трубы диаметром d=20 мм при движении в ней воды, воздуОпределить критическую скорость, отвечающую переходу от ламинарного течения к турбулентному для трубы диаметром d=20 мм при движении в ней воды, возду
4,9957605
2023-12-112023-12-11СтудИзба
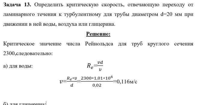
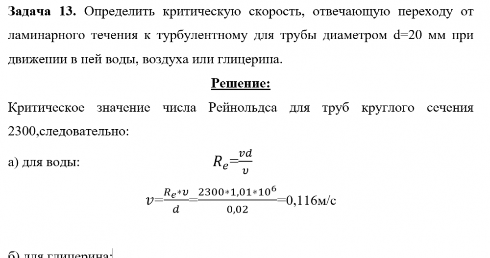
Определить критическую скорость, отвечающую переходу от ламинарного течения к турбулентному для трубы диаметром d=20 мм при движении в ней воды, воздуха или глицерина.
Описание
УСЛОВИЕ
Определить критическую скорость, отвечающую переходу от ламинарного течения к турбулентному для трубы диаметром d=20 мм при движении в ней воды, воздуха или глицерина.ДЕМО

Определить критическую скорость, отвечающую переходу от ламинарного течения к турбулентному для трубы диаметром d=20 мм при движении в ней воды, воздуха или глицерина..
Характеристики решённой задачи
Номер задания
Программы
Просмотров
9
Качество
Идеальное компьютерное
Размер
12,27 Kb
Список файлов
Задача 13.docx

Если работа Вам была полезна, Пожалуйста, потратьте несколько секунд, чтобы оставить нам 5 ЗВЁЗД и положительный отзывы. Мы Вам глубоко признателены!