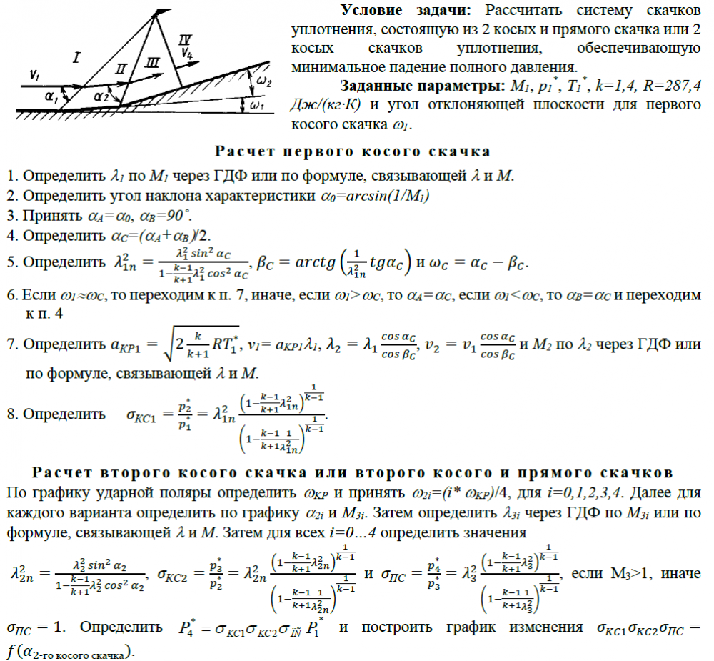
ДЗ 2: Скачки уплотнения. Расчет системы вариант 3
Новинка
-61%
Описание
Дорогой третьекурсник! Представляю работу на тему "Расчет системы скачков уплотнения", Вариант 3, которая была выполнена по всем необходимым требованиям. Работа оценена на МАКСИМАЛЬНЫЙ балл. Я отличник, так что можешь довериться правильности моего решения. Не уверен - пиши.
(Работа представлена в виде PDF-файла из MatchCAD)
В других работах наблюдал ошибки при расчете 2-го скачка уплотнения при построении поляры - в данной работе ошибок нет![]()
(Работа представлена в виде PDF-файла из MatchCAD)
В других работах наблюдал ошибки при расчете 2-го скачка уплотнения при построении поляры - в данной работе ошибок нет

Файлы условия, демо
Характеристики домашнего задания
Учебное заведение
Семестр
Номер задания
Вариант
Программы
Просмотров
0
Качество
Идеальное компьютерное
Размер
1,47 Mb
Преподаватели
Список файлов
ДЗ_2_МЖГ_3_вар.pdf
ДЗ2 - от преподавателя.pdf
Комментарии
Нет комментариев
Стань первым, кто что-нибудь напишет!
МГТУ им. Н.Э.Баумана
RedLine

















