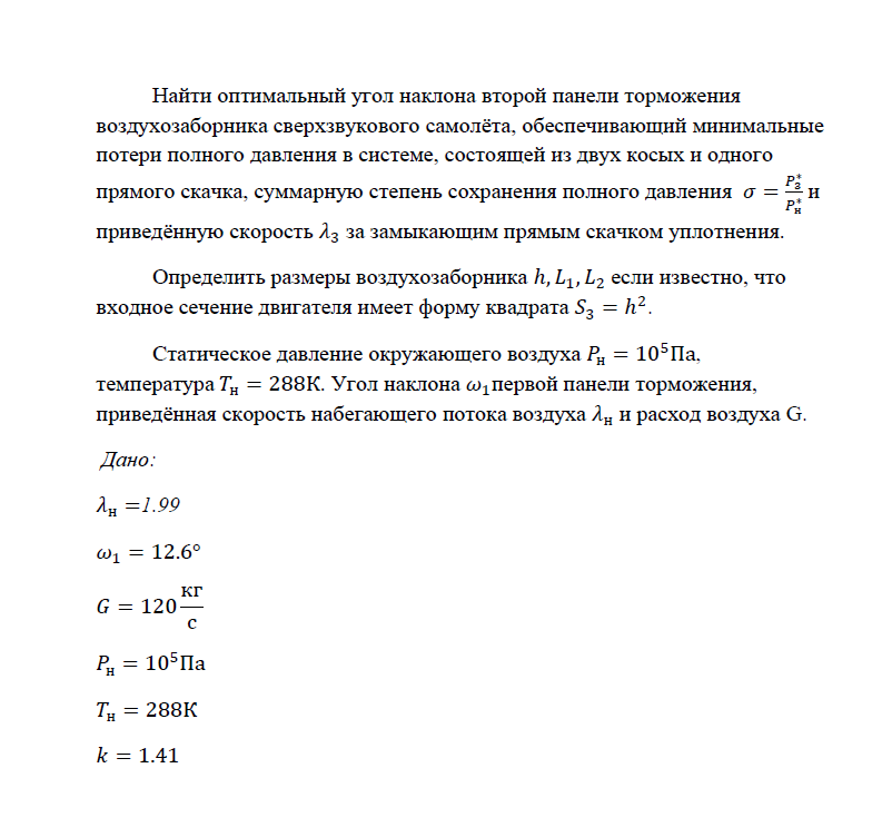
Для студентов МГТУ им. Н.Э.Баумана по предмету Механика жидкости и газа (МЖГ или Гидравлика)Вариант 2 - ДЗ №2Вариант 2 - ДЗ №2
5,00542
2021-11-102021-11-10СтудИзба
ДЗ: Вариант 2 - ДЗ №2 вариант 2
Описание
Домашнее задание №2(Вариант 2) по курсу Механика жидкости и газа часть 1, проверено и зачтено Романовым С.М. ![]()
Характеристики домашнего задания
Учебное заведение
Вариант
Просмотров
50
Качество
Идеальное компьютерное
Размер
520 Kb
Список файлов
МЖГ ДЗ_2 Вариант 2.pdf
Комментарии
Нет комментариев
Стань первым, кто что-нибудь напишет!
МГТУ им. Н.Э.Баумана



















