Для студентов по предмету Механика жидкости и газа (МЖГ или Гидравлика)Решенные задачи для подготовки к Экзамену по "Гидравлика" (32 задачи)Решенные задачи для подготовки к Экзамену по "Гидравлика" (32 задачи)
4,9957698
2023-03-282025-09-07СтудИзба
Ответы к экзамену: Решенные задачи для подготовки к Экзамену по "Гидравлика" (32 задачи)
-38%
Описание
👉 ОТВЕТЫ ПО ТЕОРИИ (56 ВОПРОСОВ)👈
ДЕМО



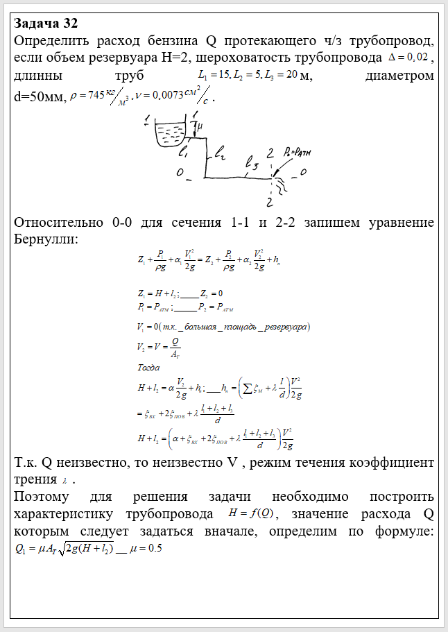
Решенные задачи для подготовки к Экзамену по \"Гидравлика\" (32 задачи).
Характеристики ответов (шпаргалок) к экзамену
Программы
Теги
Просмотров
9
Качество
Идеальное компьютерное
Размер
3,07 Mb
Список файлов
Задачи.doc

Если работа Вам была полезна, Пожалуйста, потратьте несколько секунд, чтобы оставить нам 5 ЗВЁЗД и положительный отзывы. Мы Вам глубоко признателены!