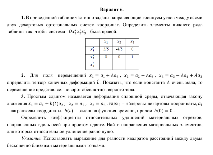
Для студентов МГТУ им. Н.Э.Баумана по предмету Механика деформируемого твёрдого тела (МДТТ)плоский сдвигплоский сдвиг
5,0051
2022-06-202022-06-20СтудИзба
ДЗ 1: плоский сдвиг вариант 6
Описание
Характеристики домашнего задания
Учебное заведение
Семестр
Номер задания
Вариант
Просмотров
61
Качество
Идеальное компьютерное
Размер
661,77 Kb
Список файлов
DZ1_MDTT.pdf
МГТУ им. Н.Э.Баумана
vk_264340555


















