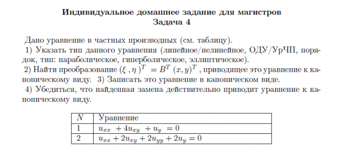
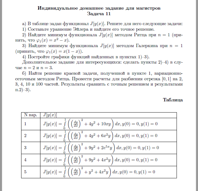
Для студентов МГТУ им. Н.Э.Баумана по предмету Математическое моделированиеДомашнее задание 4 вариантДомашнее задание 4 вариант
4,86548
2021-03-282021-03-28СтудИзба
ДЗ: Домашнее задание 4 вариант
Описание
Нужно хорошо сравнить свои и мои (ниже) исходные данные!!
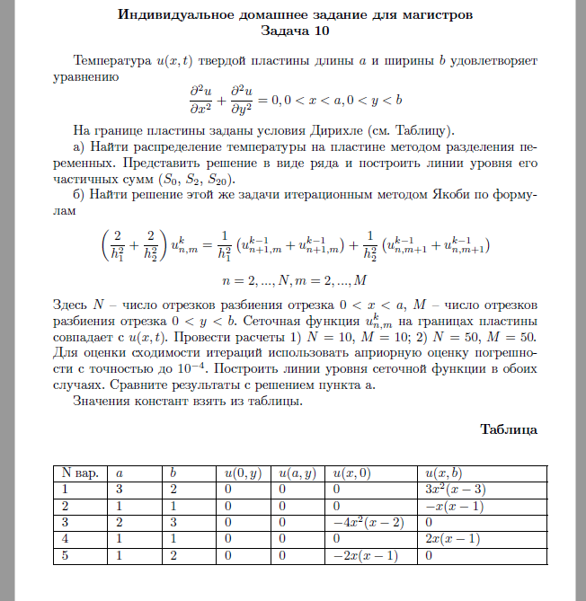
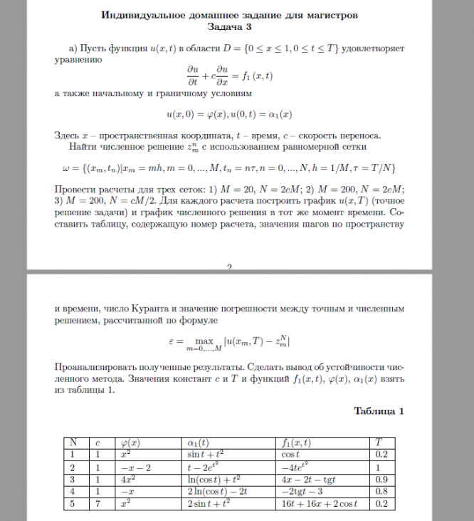
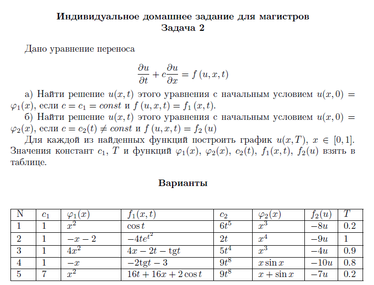
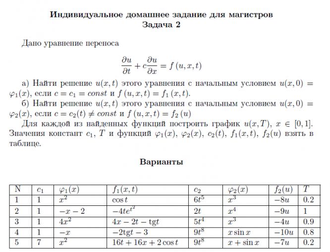
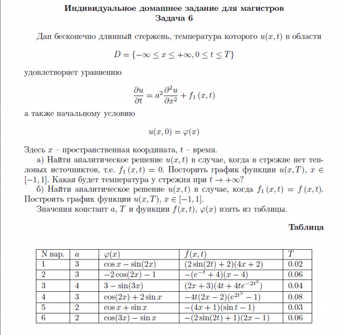
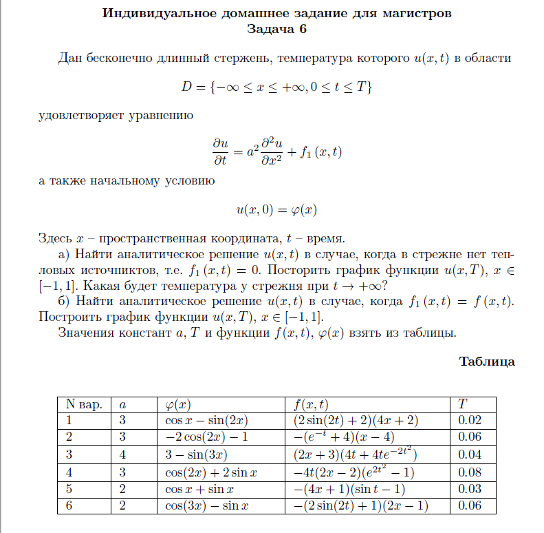
ВАРИАНТ 4
преподаватель:
ВАРИАНТ 4
преподаватель:
Васильев Николай Семенович
Решения в вордовских файлах. Какие-то задачи на фотках (написано от руки), какие-то полностью набраны в ворде. Матлабовских исходников нет, но графики на местах.
Характеристики домашнего задания
Предмет
Учебное заведение
Просмотров
14
Размер
40,53 Mb
Список файлов
МатМод2Сем
задачи 1_2_3
1.jpg
2.jpg
2а.JPG
2б.JPG
3.jpg
3а1.JPG
3а2.JPG
3а3.JPG
3б1.JPG
3б2.JPG
3б3.JPG
4.jpg
5.jpg
6.jpg
7.jpg
8.jpg
9.jpg
nicegraph.m
z4graph.m
z4rsh.m
Задача 3. Решение типового варианта.pdf
Зикий_МТ11-22М_Задачи1_2_3.docx
задачи 4_5_6_7
1.jpg
2.jpg
3.jpg
4.jpg
5.jpg
6.jpg
Комментарии
Нет комментариев
Стань первым, кто что-нибудь напишет!
МГТУ им. Н.Э.Баумана


















