Для студентов МГТУ им. Н.Э.Баумана по предмету Математический анализПределы и непрерывность функцийПределы и непрерывность функций
5,0051
2023-10-252025-04-16СтудИзба
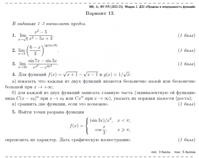
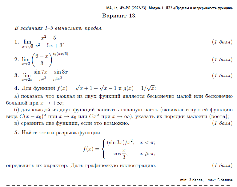
ДЗ 2: Пределы и непрерывность функций вариант 13
-51%
Описание
Характеристики домашнего задания
Предмет
Учебное заведение
Семестр
Номер задания
Вариант
Просмотров
21
Качество
Фото рукописных листов
Размер
1,65 Mb
Список файлов
Пределы и непрерывность функций.pdf

Вам все понравилось? Получите кэшбэк - 40 рублей на Ваш счёт при покупке. Поставьте оценку и напишите положительный комментарий к купленному файлу. После Вы получите деньги на ваш счет.