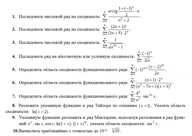
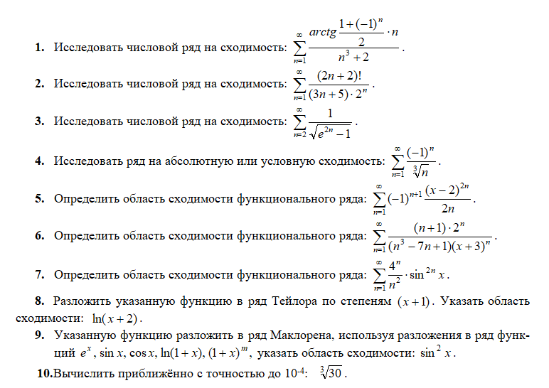
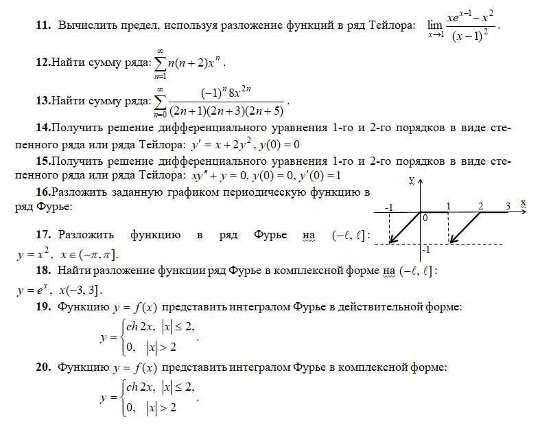
Для студентов НГТУ по предмету Математический анализВариант 5 - ТР №3 - РядыВариант 5 - ТР №3 - Ряды
4,92522781
2021-04-022021-04-02СтудИзба
Курсовая работа: Вариант 5 - ТР №3 - Ряды вариант 5
Описание
Характеристики курсовой работы
Предмет
Учебное заведение
Семестр
Вариант
Просмотров
3
Качество
Идеальное компьютерное
Размер
133,68 Kb
Список файлов
ТР №4 - Ряды - Вариант №(5).doc

Вам все понравилось? Получите кэшбэк - 40 рублей на Ваш счёт при покупке. Поставьте оценку и напишите положительный комментарий к купленному файлу. После Вы получите деньги на ваш счет.