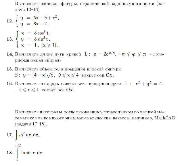
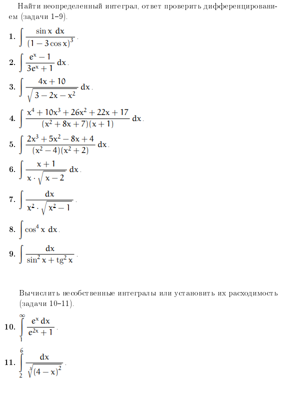
Для студентов НГТУ по предмету Математический анализВариант 21 - ТР №2 - ИнтегралыВариант 21 - ТР №2 - Интегралы
4,92523058
2021-04-012021-04-01СтудИзба
Курсовая работа: Вариант 21 - ТР №2 - Интегралы вариант 21
Описание
Характеристики курсовой работы
Предмет
Учебное заведение
Семестр
Вариант
Просмотров
2
Качество
Идеальное компьютерное
Размер
98,23 Kb
Список файлов
ТР №2 - Интегралы - Вариант №(21).doc

Вам все понравилось? Получите кэшбэк - 40 рублей на Ваш счёт при покупке. Поставьте оценку и напишите положительный комментарий к купленному файлу. После Вы получите деньги на ваш счет.