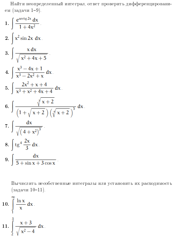
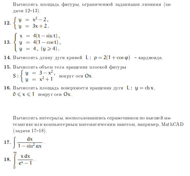
Для студентов НГТУ по предмету Математический анализВариант 3 - ТР №2 - ИнтегралыВариант 3 - ТР №2 - Интегралы
4,92523629
2021-04-012021-04-01СтудИзба
Курсовая работа: Вариант 3 - ТР №2 - Интегралы вариант 3
Описание
Характеристики курсовой работы
Предмет
Учебное заведение
Семестр
Вариант
Просмотров
1
Качество
Идеальное компьютерное
Размер
93,76 Kb
Список файлов
ТР №2 - Интегралы - Вариант №(3).doc

Вам все понравилось? Получите кэшбэк - 40 рублей на Ваш счёт при покупке. Поставьте оценку и напишите положительный комментарий к купленному файлу. После Вы получите деньги на ваш счет.