Для студентов по предмету Линейная алгебра и аналитическая геометрияИзвестны длины векторовИзвестны длины векторов
5,0053248
2025-01-142025-01-14СтудИзба
Задача: Известны длины векторов
Описание
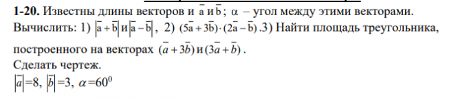
Известны длины векторов и a и b ; – угол между этими векторами. Вычислить
Найти площадь треугольника, построенного на векторах . Сделать чертеж
![]()
Найти площадь треугольника, построенного на векторах . Сделать чертеж

Характеристики решённой задачи
Просмотров
2
Качество
Идеальное компьютерное
Размер
356,38 Kb
Список файлов
Аналитическая геометрия-1.pdf

Если нужен другой вариант работы или отдельная задача из любой работы, пишите в комментарии