Для студентов МГТУ им. Н.Э.Баумана по предмету Линейная алгебра и аналитическая геометрияЛекции по аналитической геометрииЛекции по аналитической геометрии
2025-11-302025-12-01СтудИзба
Лекции: Лекции по аналитической геометрии
Новинка
Описание
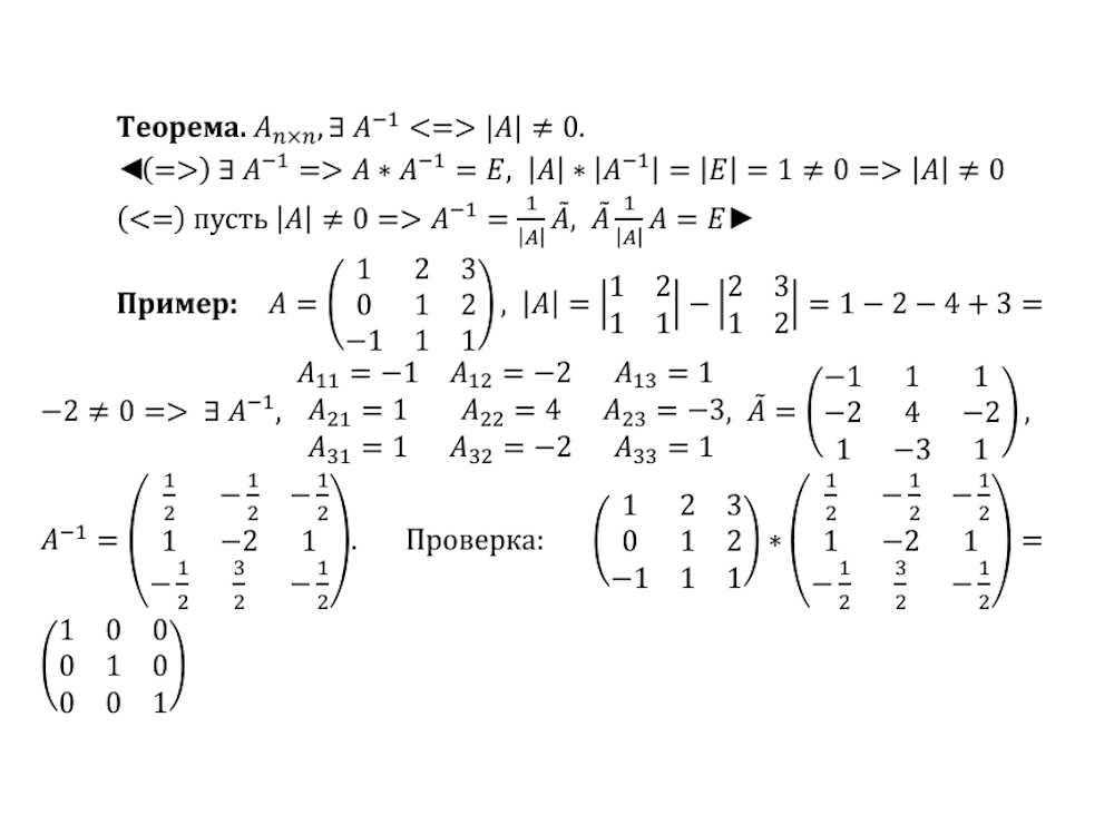
Оцифрованный курс аналитической геометрии с доказательствами теорем и примерами. 28 страниц А4 11-м шрифтом ![]()

Характеристики лекций
Тип
Учебное заведение
Семестр
Просмотров
2
Размер
1,27 Mb
Преподаватели
Список файлов
Теория по ангему.pdf
Комментарии
Нет комментариев
Стань первым, кто что-нибудь напишет!
МГТУ им. Н.Э.Баумана






















