ДЗ 2: Функции нескольких переменных вариант 5
Описание
- Оформление идеально соответствует требованиям Владимира Ивановича Леванкова. Даже если у вас будут другие значения, оформление скопировано с его шаблона. Он принимает работы только в печатном формате и только с таким решением. Присутствуют только задачи 2,3,6
-
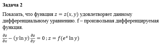
![]()
-
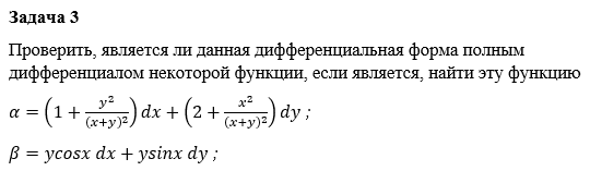
![]()
-
![]()
Характеристики домашнего задания
Учебное заведение
Семестр
Номер задания
Вариант
Программы
Просмотров
4
Качество
Идеальное компьютерное
Размер
1,12 Mb
Преподаватели
Список файлов
Tipar2.0.docx
Работа над ошибками.docx
Удачи в сдаче заданий и зачётов! Успехов!
Комментарии
Нет комментариев
Стань первым, кто что-нибудь напишет!



МГТУ им. Н.Э.Баумана
Author1















