Для студентов МГТУ им. Н.Э.Баумана по предмету Линейная алгебра и аналитическая геометрияФункции нескольких переменныхФункции нескольких переменных
5,0052
2024-08-212025-05-22СтудИзба
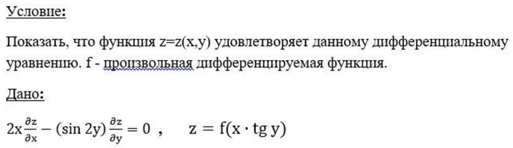
ДЗ 2: Функции нескольких переменных вариант 13
-50%
Описание
Характеристики домашнего задания
Учебное заведение
Семестр
Номер задания
Вариант
Программы
Просмотров
68
Качество
Фото рукописных листов
Размер
21,53 Mb
Список файлов
ДЗ по ФНП.pdf
Если тебе помогла данная работа, поставь оценку ❤️
Комментарии
Нет комментариев
Стань первым, кто что-нибудь напишет!


МГТУ им. Н.Э.Баумана
bomonec

















