Для студентов МГТУ им. Н.Э.Баумана по предмету Линейная алгебра и аналитическая геометрияЛинейная алгебраЛинейная алгебра
5,0051
2024-05-072025-05-23СтудИзба
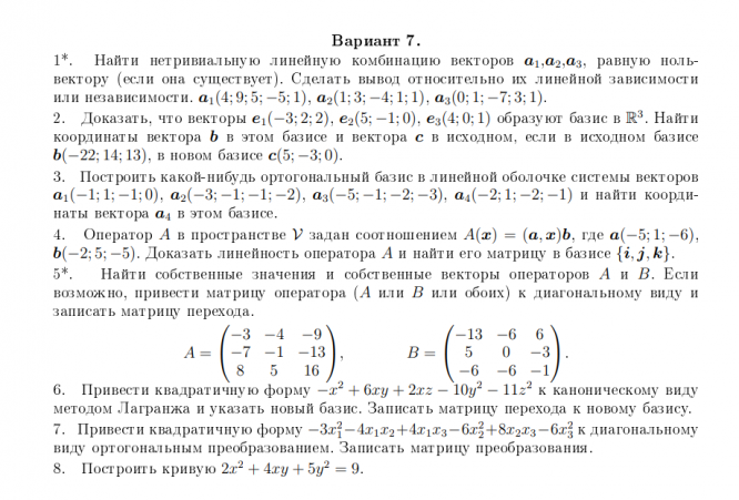
ДЗ 1: Линейная алгебра вариант 7
Описание
Характеристики домашнего задания
Учебное заведение
Семестр
Номер задания
Вариант
Теги
Просмотров
57
Размер
671,58 Kb
Преподаватели
Список файлов
линал дз1.docx
Комментарии
Нет комментариев
Стань первым, кто что-нибудь напишет!
МГТУ им. Н.Э.Баумана
glazynovaa_naa



















