ДЗ 1: Линейная алгебра вариант 24
Описание

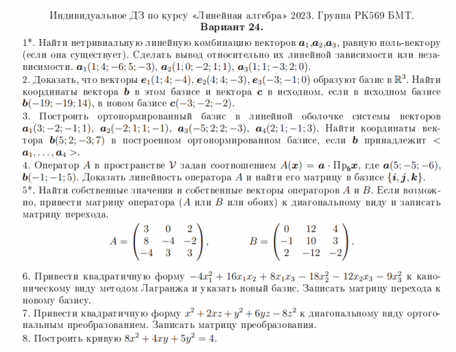
Индивидуальное ДЗ по курсу «Линейная алгебра» 2023. Группа РК569 БМТ. Вариант 24. 1*. Найти нетривиальную линейную комбинацию векторов 𝑎1,𝑎2,𝑎3, равную ноль-вектору (если она существует). Сделать вывод относительно их линейной зависимости или независимости. 𝑎1(1; 4; −6; 5; −3), 𝑎2(1; 0; −2; 1; 1), 𝑎3(1; 1; −3; 2; 0). 2. Доказать, что векторы 𝑒1(1; 4; −4), 𝑒2(4; 4; −3), 𝑒3(−3; −1; 0) образуют базис в R 3 . Найти координаты вектора 𝑏 в этом базисе и вектора 𝑐 в исходном, если в исходном базисе 𝑏(−19; −19; 14), в новом базисе 𝑐(−3; −2; −2). 3. Построить ортонормированный базис в линейной оболочке системы векторов 𝑎1(3; −2; −1; 1), 𝑎2(−2; 1; 1; −1), 𝑎3(−5; 2; 2; −3), 𝑎4(2; 1; −1; 3).
Найти координаты вектора 𝑏(5; 2; −3; 7) в построенном ортонормированном базисе, если 𝑏 принадлежит < 𝑎1, . . . , 𝑎4 >. 4. Оператор 𝐴 в пространстве 𝒱 задан соотношением 𝐴(𝑥) = 𝑎 · Пр𝑏𝑥, где 𝑎(5; −5; −6), 𝑏(−1; −1; 5). Доказать линейность оператора 𝐴 и найти его матрицу в базисе {𝑖, 𝑗, 𝑘}. 5*. Найти собственные значения и собственные векторы операторов 𝐴 и 𝐵. Если возможно, привести матрицу оператора (𝐴 или 𝐵 или обоих) к диагональному виду и записать матрицу перехода. 𝐴 = ⎛ ⎝ 3 0 2 8 −4 −2 −4 3 3 ⎞ ⎠, 𝐵 = ⎛ ⎝ 0 12 4 −1 10 3 2 −12 −2 ⎞ ⎠. 6. Привести квадратичную форму −4𝑥 2 1 + 16𝑥1𝑥2 + 8𝑥1𝑥3 − 18𝑥 2 2 − 12𝑥2𝑥3 − 9𝑥 2 3 к каноническому виду методом Лагранжа и указать новый базис.
Записать матрицу перехода к новому базису. 7. Привести квадратичную форму 𝑥 2 + 2𝑥𝑧 + 𝑦 2 + 6𝑦𝑧 − 8𝑧 2 к диагональному виду ортогональным преобразованием. Записать матрицу преобразования. 8. Построить кривую 8𝑥 2 + 4𝑥𝑦 + 5𝑦 2 = 4..