ДЗ 2: Кривые и поверхности второго порядка вариант 5
Описание

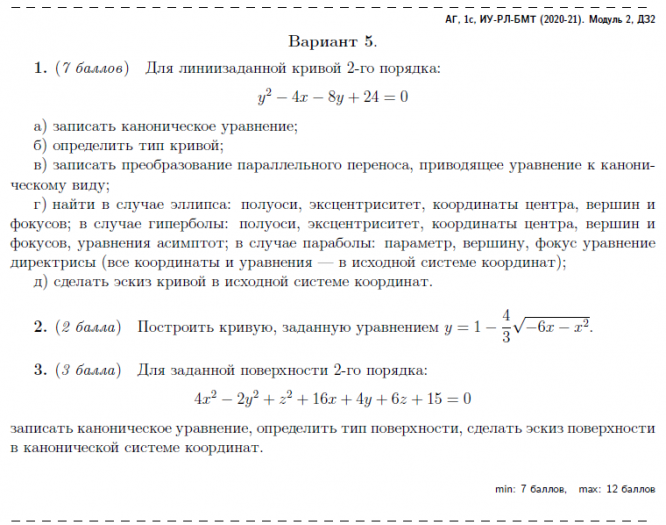
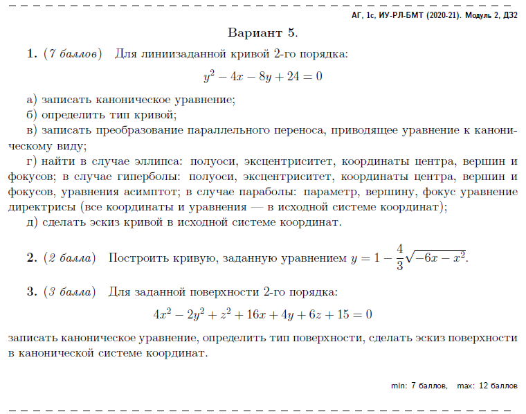
1. (7 баллов) Для линии заданной кривой 2-го порядка: а) записать каноническое уравнение; б) определить тип кривой; в) записать преобразование параллельного переноса, приводящее уравнение к каноническому виду; г) найти в случае эллипса: полуоси, эксцентриситет, координаты центра, вершин и фокусов; в случае гиперболы: полуоси, эксцентриситет, координаты центра, вершин и фокусов, уравнения асимптот; в случае параболы: параметр, вершину, фокус, уравнение директрисы (все координаты и уравнения — в исходной системе координат); д) сделать эскиз кривой в исходной системе координат. 2. (2 балла) Построить кривую, заданную уравнением 3. (3 балла) Для заданной поверхности 2-го порядка: записать каноническое уравнение, определить тип поверхности, сделать эскиз поверхности в канонической системе координат. .
Характеристики домашнего задания
Список файлов
