Для студентов МГТУ им. Н.Э.Баумана по предмету Линейная алгебра и аналитическая геометрияЛинейная алгебраЛинейная алгебра
5,0052
2021-04-032025-05-24СтудИзба
ДЗ 1: Линейная алгебра вариант 13
Описание
ДЗ по Линейной алгебре на максимальный балл проверено Леванковым, бери да печатай. Ниже условие и пример решения.
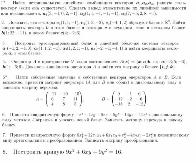
Условие:
Пример решения:
Условие:
Пример решения:
Характеристики домашнего задания
Учебное заведение
Семестр
Номер задания
Вариант
Теги
Просмотров
107
Качество
Идеальное компьютерное
Размер
3,34 Mb
Список файлов
13 вариант ЛА.docx
Комментарии
Нет комментариев
Стань первым, кто что-нибудь напишет!
МГТУ им. Н.Э.Баумана
nootro

















