Для студентов МГТУ им. Н.Э.Баумана по предмету Линейная алгебра и аналитическая геометрияФункции нескольких переменныхФункции нескольких переменных
2,7155
2021-04-032025-05-28СтудИзба
ДЗ 2: Функции нескольких переменных вариант 10
Описание
Дз №2 по ФНП на максимальный балл в ворде проверял Леванков ниже пример решения из файла
Условие:
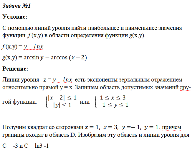
Пример решения:
Условие:
Характеристики домашнего задания
Учебное заведение
Семестр
Номер задания
Вариант
Просмотров
79
Качество
Идеальное компьютерное
Размер
245,51 Kb
Список файлов
10 вариант.docx
Отзывы
Отзыв
поставили минимальный балл
МГТУ им. Н.Э.Баумана
nootro
















