ДЗ 2: Функции нескольких переменных вариант 2
Описание
Характеристики домашнего задания
Учебное заведение
Семестр
Номер задания
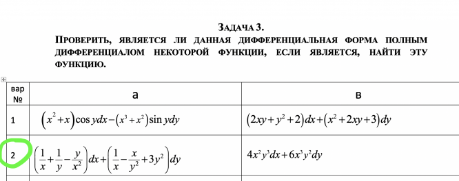
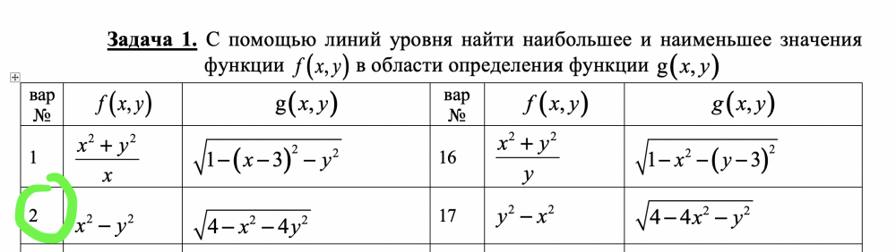
Вариант
Просмотров
176
Качество
Фото рукописных листов
Размер
13,94 Mb
Список файлов
ТР №2 по ФНП.pdf
Комментарии
Нет комментариев
Стань первым, кто что-нибудь напишет!
МГТУ им. Н.Э.Баумана


















