Для студентов МГТУ им. Н.Э.Баумана по предмету Линейная алгебра и аналитическая геометрияЛинейная алгебраЛинейная алгебра
4,62544
2020-07-022025-05-24СтудИзба
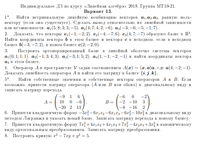
ДЗ 1: Линейная алгебра вариант 13
Описание
Характеристики домашнего задания
Учебное заведение
Семестр
Номер задания
Вариант
Теги
Просмотров
108
Размер
10,19 Mb
МГТУ им. Н.Э.Баумана


















