Для студентов МГТУ им. Н.Э.Баумана по предмету Линейная алгебра и аналитическая геометрияЛинейная алгебраЛинейная алгебра
5,0058
2025-05-24СтудИзба

ДЗ №1 «Линейные и Евклидовы пространства» 8 вариант

ДЗ 1: Линейная алгебра вариант 8

Описание

Домашнее задание №1
по теме:
«Линейные и Евклидовы
пространства»
Вариант №8
Задача №1
Найти нетривиальную линейную комбинацию векторов равную ноль вектору (если она существует). Сделать вывод относительно их линейной зависимости или независимости.
= (-4 ; 5 ; 2 ; 1 ; -7) ,

= (1 ; -2 ; -1 ; 0 ; 1),

= (1 ; 1 ; 1 ; -1 ; 4).

Задача №2
Доказать, что векторы (0; 2; −1), (−2; −1; 3), (−5; 3; 5) образуют базис в . Найти координаты вектора в этом базисе и вектора в исходном, если в исходном базисе = (−10; 8; 9), в новом базисе (1; −6; 2).

Задача №3
Построить какой-нибудь ортогональный базис в линейной оболочке системы векторов (0; −1; 1; 2), (1; 1; −1; −1), (−1; 1; −1; −3),
(1; −1; 2; 5) и найти координаты вектора в этом базисе.

Задача №4
Оператор 𝐴 в пространстве 𝒱 задан соотношением 𝐴(𝑥) = · , где = (−5; −6; −2), (−3; 5; −5). Доказать линейность оператора 𝐴 и найти его матрицу в базисе {𝑖, 𝑗, 𝑘}.

Задача №5
Найти собственные значения и собственные векторы операторов 𝐴 и 𝐵. Если возможно, привести матрицу оператора (𝐴 или 𝐵 или обоих) к диагональному виду и записать матрицу перехода.

Задача №6
Привести квадратичную форму к каноническому виду методом Лагранжа и указать новый базис. Записать матрицу перехода к новому базису.
Задача №7
Привести квадратичную форму к каноническому виду ортогональным преобразованием. Записать матрицу преобразования.
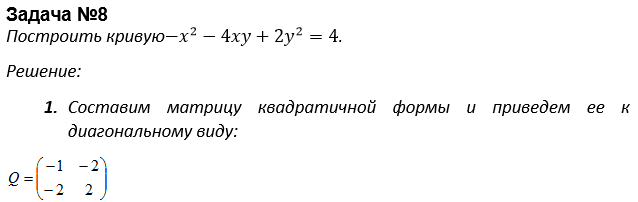
Задача №8
Построить кривую .



Показать/скрыть дополнительное описание

Домашнее задание №1 по теме: «Линейные и Евклидовы  пространства» Вариант №8  Задача №1 Найти нетривиальную линейную комбинацию векторов    равную ноль вектору (если она существует). Сделать вывод относительно их линейной зависимости или независимости.   = (-4 ; 5 ; 2 ; 1 ; -7) ,     = (1 ; -2 ; -1 ; 0 ; 1),     = (1 ; 1 ; 1 ; -1 ; 4). ​Задача №2 Доказать, что векторы   (0; 2; −1),    (−2; −1; 3),  (−5; 3; 5) образуют базис в . Найти координаты вектора    в этом базисе и вектора   в исходном, если в исходном базисе  = (−10; 8; 9), в новом базисе   (1; −6; 2). Задача №3 Построить какой-нибудь ортогональный базис в линейной оболочке системы векторов   (0; −1; 1; 2),    (1; 1; −1; −1),   (−1; 1; −1; −3),    (1; −1; 2; 5) и найти координаты вектора  в этом базисе. ​Задача №4 Оператор 𝐴 в пространстве 𝒱 задан соотношением 𝐴(𝑥) =  · , где  = (−5; −6; −2),   (−3; 5; −5).

Доказать линейность оператора 𝐴 и найти его матрицу в базисе {𝑖𝑗𝑘}. ​Задача №5 Найти собственные значения и собственные векторы операторов 𝐴 и 𝐵. Если возможно, привести матрицу оператора (𝐴 или 𝐵 или обоих) к диагональному виду и записать матрицу перехода.            Задача №6 Привести квадратичную форму   к каноническому виду методом Лагранжа и указать новый базис. Записать матрицу перехода к новому базису.   Задача №7 Привести квадратичную форму   к каноническому виду ортогональным преобразованием. Записать матрицу преобразования.

Задача №8 Построить кривую .  .

Характеристики домашнего задания

Учебное заведение
Семестр
Номер задания
Вариант
Теги
Просмотров
348
Качество
Идеальное компьютерное
Размер
430,85 Kb

Список файлов

Картинка-подпись
Ваше экономие времени является моей ГЛАВНОЙ задачей! Если я Вам хоть чуть-чуть помог, пожалуйста, сделайте и мне приятное, оставьте 5 ЗВЁЗД и позитивный комментарий. Большое спасибо!

Комментарии

Нет комментариев
Стань первым, кто что-нибудь напишет!
Поделитесь ссылкой:
Цена: 340 руб.
Расширенная гарантия +3 недели гарантии, +10% цены
Рейтинг покупателей
5 из 5
Поделитесь ссылкой:
Сопутствующие материалы

Подобрали для Вас услуги

Вы можете использовать домашнюю работу для примера, а также можете ссылаться на неё в своей работе. Авторство принадлежит автору работы, поэтому запрещено копировать текст из этой работы для любой публикации, в том числе в свою домашнюю работу в учебном заведении, без правильно оформленной ссылки. Читайте как правильно публиковать ссылки в своей работе.
Свежие статьи
Популярно сейчас
Как Вы думаете, сколько людей до Вас делали точно такое же задание? 99% студентов выполняют точно такие же задания, как и их предшественники год назад. Найдите нужный учебный материал на СтудИзбе!
Ответы на популярные вопросы
Да! Наши авторы собирают и выкладывают те работы, которые сдаются в Вашем учебном заведении ежегодно и уже проверены преподавателями.
Да! У нас любой человек может выложить любую учебную работу и зарабатывать на её продажах! Но каждый учебный материал публикуется только после тщательной проверки администрацией.
Вернём деньги! А если быть более точными, то автору даётся немного времени на исправление, а если не исправит или выйдет время, то вернём деньги в полном объёме!
Да! На равне с готовыми студенческими работами у нас продаются услуги. Цены на услуги видны сразу, то есть Вам нужно только указать параметры и сразу можно оплачивать.
Отзывы студентов
Ставлю 10/10
Все нравится, очень удобный сайт, помогает в учебе. Кроме этого, можно заработать самому, выставляя готовые учебные материалы на продажу здесь. Рейтинги и отзывы на преподавателей очень помогают сориентироваться в начале нового семестра. Спасибо за такую функцию. Ставлю максимальную оценку.
Лучшая платформа для успешной сдачи сессии
Познакомился со СтудИзбой благодаря своему другу, очень нравится интерфейс, количество доступных файлов, цена, в общем, все прекрасно. Даже сам продаю какие-то свои работы.
Студизба ван лав ❤
Очень офигенный сайт для студентов. Много полезных учебных материалов. Пользуюсь студизбой с октября 2021 года. Серьёзных нареканий нет. Хотелось бы, что бы ввели подписочную модель и сделали материалы дешевле 300 рублей в рамках подписки бесплатными.
Отличный сайт
Лично меня всё устраивает - и покупка, и продажа; и цены, и возможность предпросмотра куска файла, и обилие бесплатных файлов (в подборках по авторам, читай, ВУЗам и факультетам). Есть определённые баги, но всё решаемо, да и администраторы реагируют в течение суток.
Маленький отзыв о большом помощнике!
Студизба спасает в те моменты, когда сроки горят, а работ накопилось достаточно. Довольно удобный сайт с простой навигацией и огромным количеством материалов.
Студ. Изба как крупнейший сборник работ для студентов
Тут дофига бывает всего полезного. Печально, что бывают предметы по которым даже одного бесплатного решения нет, но это скорее вопрос к студентам. В остальном всё здорово.
Спасательный островок
Если уже не успеваешь разобраться или застрял на каком-то задание поможет тебе быстро и недорого решить твою проблему.
Всё и так отлично
Всё очень удобно. Особенно круто, что есть система бонусов и можно выводить остатки денег. Очень много качественных бесплатных файлов.
Отзыв о системе "Студизба"
Отличная платформа для распространения работ, востребованных студентами. Хорошо налаженная и качественная работа сайта, огромная база заданий и аудитория.
Отличный помощник
Отличный сайт с кучей полезных файлов, позволяющий найти много методичек / учебников / отзывов о вузах и преподователях.
Отлично помогает студентам в любой момент для решения трудных и незамедлительных задач
Хотелось бы больше конкретной информации о преподавателях. А так в принципе хороший сайт, всегда им пользуюсь и ни разу не было желания прекратить. Хороший сайт для помощи студентам, удобный и приятный интерфейс. Из недостатков можно выделить только отсутствия небольшого количества файлов.
Спасибо за шикарный сайт
Великолепный сайт на котором студент за не большие деньги может найти помощь с дз, проектами курсовыми, лабораторными, а также узнать отзывы на преподавателей и бесплатно скачать пособия.
Популярные преподаватели
Добавляйте материалы
и зарабатывайте!
Продажи идут автоматически
6943
Авторов
на СтудИзбе
265
Средний доход
с одного платного файла
Обучение Подробнее
{user_main_secret_data}