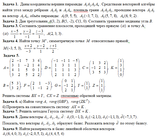
Для студентов НГТУ по предмету Линейная алгебра и аналитическая геометрияВариант 15 - ТР №1Вариант 15 - ТР №1
4,92522598
2021-04-052021-04-05СтудИзба
Курсовая работа: Вариант 15 - ТР №1 вариант 15
Описание
Вариант 15 - ТР №1


Характеристики курсовой работы
Учебное заведение
Семестр
Вариант
Просмотров
4
Качество
Идеальное компьютерное
Размер
139,02 Kb
Список файлов
ТР №1 - Вариант (15).doc

Вам все понравилось? Получите кэшбэк - 40 рублей на Ваш счёт при покупке. Поставьте оценку и напишите положительный комментарий к купленному файлу. После Вы получите деньги на ваш счет.