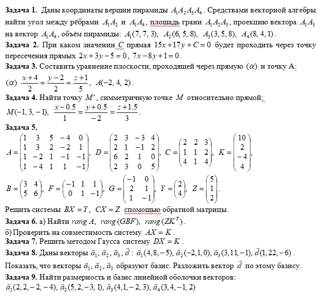
Для студентов НГТУ по предмету Линейная алгебра и аналитическая геометрияВариант 10 - ТР №1Вариант 10 - ТР №1
4,92522890
2021-04-052021-04-05СтудИзба
Курсовая работа: Вариант 10 - ТР №1 вариант 10
Описание
Вариант 10 - ТР №1


Характеристики курсовой работы
Учебное заведение
Семестр
Вариант
Просмотров
1
Качество
Идеальное компьютерное
Размер
137,37 Kb
Список файлов
ТР №1 - Вариант (10).doc

Вам все понравилось? Получите кэшбэк - 40 рублей на Ваш счёт при покупке. Поставьте оценку и напишите положительный комментарий к купленному файлу. После Вы получите деньги на ваш счет.