Для студентов НГТУ по предмету Линейная алгебра и аналитическая геометрияВариант 2 - ТР №1Вариант 2 - ТР №1
4,92522734
2021-04-052021-04-05СтудИзба
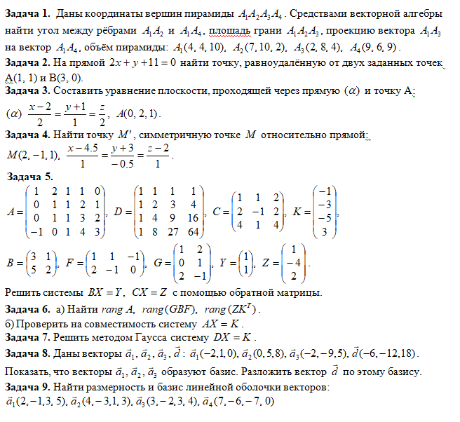
Курсовая работа: Вариант 2 - ТР №1 вариант 2
Описание
Вариант 2 - ТР №1


Характеристики курсовой работы
Учебное заведение
Семестр
Вариант
Просмотров
4
Качество
Идеальное компьютерное
Размер
138,11 Kb
Список файлов
ТР №1 - Вариант (2).doc

Вам все понравилось? Получите кэшбэк - 40 рублей на Ваш счёт при покупке. Поставьте оценку и напишите положительный комментарий к купленному файлу. После Вы получите деньги на ваш счет.