Для студентов МГТУ им. Н.Э.Баумана по предмету Кузнечно-штамповочное оборудование (КШО) (МТ-6)Проектирование фрикционных муфт включения кривошипных прессовПроектирование фрикционных муфт включения кривошипных прессов
4,96531702
2020-08-13СтудИзба

ДЗ 1: Проектирование фрикционных муфт включения кривошипных прессов вариант 3В

Описание

Проектирование фрикционных муфт включения кривошипных прессов

Содержание

  • 1. Исходные данные
  • 2. Определение номинального момента пресса Mн расчётным путём
  • 3. Определение расчётного момента муфты Мр
  • 4. Определение номинального момента пресса Mн и расчетного момента муфты Mр путём математического моделирования с помощью программного комплекса анализа динамических систем ПА9
  • 5. Определение среднего радиуса трения муфты Rтр.М
  • 6. Определение работы трения при включении муфты Aтр
  • 7. Определение среднего радиуса трения муфты по работоспособности R тр.К
  • 8. Определение размеров кольцевых фрикционных накладок

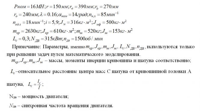
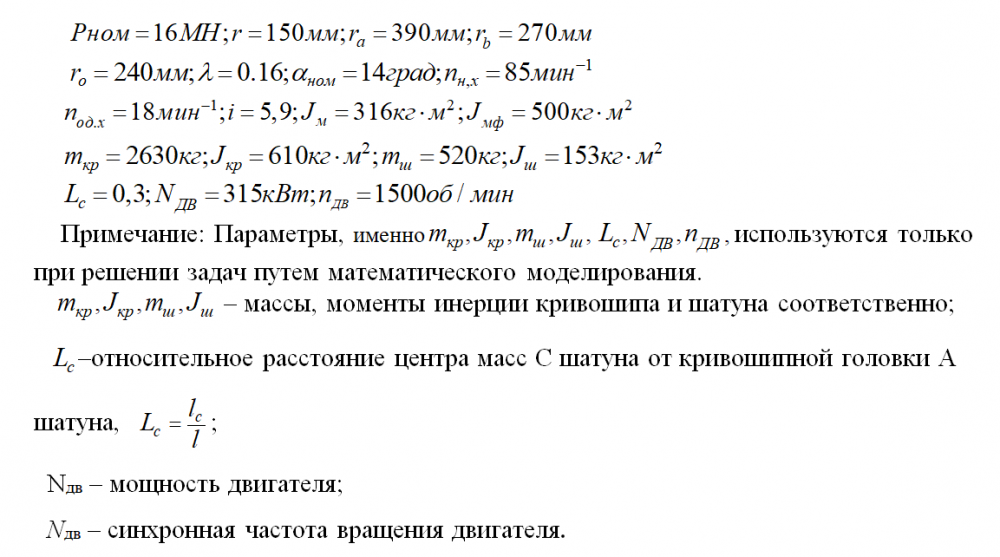
1. Исходные данные

Характеристики домашнего задания

Учебное заведение
Семестр
Номер задания
Вариант
Программы
Просмотров
41
Качество
Идеальное компьютерное
Размер
134,03 Kb

Список файлов

Проектирование фрикционных муфт включения кривошипных прессов
ДЗ.docx
Расчет.pa9
Картинка-подпись
Если вам всё понравилось, поставьте оценку и напишите пару слов о работе - так вы поможете другим покупателям. В благодарность мы вернём вам 40 рублей на счёт.❤️

Комментарии

Нет комментариев
Стань первым, кто что-нибудь напишет!
Поделитесь ссылкой:
Цена: 340 руб.
Расширенная гарантия +3 недели гарантии, +10% цены
Рейтинг автора
4,96 из 5
Поделитесь ссылкой:
Сопутствующие материалы
Домашнее задание "Расчет на прочность эксцентрикового вала кривошипного горячештамповочного пресса" (вариант №5)
Проектирование фрикционных муфт включения кривошипных прессов
FREE
Е.Н. ланской, В.Н. Горяйнов, В.В. Зимин, М.Ш. Ильясов, Е.И. Лыжников, В.И. Степанов, А.М. Смирнов - Атлас конструкций - Кузнечно-штамповочное оборудование
FREE
А.В. Сафонов, А.С. Езжев, Е.Н. Складчиков, Э.Б. Бердников, Ю.А. Бочаров - Экспериментальное исследование и испытание кузнечно-штамповочных машин
FREE
Э.Ф. Богданов, А.В. Власов, Е.Н. Складчиков, И.Н. Черкасова - Проектирование фрикционных муфт включения кривошипных прессов и цилиндров гидравлических прессов
FREE
Л.И. Живов, А.Г. Овчинников, Е.Н. Складчиков - Кузнечно-штамповочное оборудования

Подобрали для Вас услуги

-26%
Вы можете использовать домашнюю работу для примера, а также можете ссылаться на неё в своей работе. Авторство принадлежит автору работы, поэтому запрещено копировать текст из этой работы для любой публикации, в том числе в свою домашнюю работу в учебном заведении, без правильно оформленной ссылки. Читайте как правильно публиковать ссылки в своей работе.
Свежие статьи
Популярно сейчас
А знаете ли Вы, что из года в год задания практически не меняются? Математика, преподаваемая в учебных заведениях, никак не менялась минимум 30 лет. Найдите нужный учебный материал на СтудИзбе!
Ответы на популярные вопросы
Да! Наши авторы собирают и выкладывают те работы, которые сдаются в Вашем учебном заведении ежегодно и уже проверены преподавателями.
Да! У нас любой человек может выложить любую учебную работу и зарабатывать на её продажах! Но каждый учебный материал публикуется только после тщательной проверки администрацией.
Вернём деньги! А если быть более точными, то автору даётся немного времени на исправление, а если не исправит или выйдет время, то вернём деньги в полном объёме!
Да! На равне с готовыми студенческими работами у нас продаются услуги. Цены на услуги видны сразу, то есть Вам нужно только указать параметры и сразу можно оплачивать.
Отзывы студентов
Ставлю 10/10
Все нравится, очень удобный сайт, помогает в учебе. Кроме этого, можно заработать самому, выставляя готовые учебные материалы на продажу здесь. Рейтинги и отзывы на преподавателей очень помогают сориентироваться в начале нового семестра. Спасибо за такую функцию. Ставлю максимальную оценку.
Лучшая платформа для успешной сдачи сессии
Познакомился со СтудИзбой благодаря своему другу, очень нравится интерфейс, количество доступных файлов, цена, в общем, все прекрасно. Даже сам продаю какие-то свои работы.
Студизба ван лав ❤
Очень офигенный сайт для студентов. Много полезных учебных материалов. Пользуюсь студизбой с октября 2021 года. Серьёзных нареканий нет. Хотелось бы, что бы ввели подписочную модель и сделали материалы дешевле 300 рублей в рамках подписки бесплатными.
Отличный сайт
Лично меня всё устраивает - и покупка, и продажа; и цены, и возможность предпросмотра куска файла, и обилие бесплатных файлов (в подборках по авторам, читай, ВУЗам и факультетам). Есть определённые баги, но всё решаемо, да и администраторы реагируют в течение суток.
Маленький отзыв о большом помощнике!
Студизба спасает в те моменты, когда сроки горят, а работ накопилось достаточно. Довольно удобный сайт с простой навигацией и огромным количеством материалов.
Студ. Изба как крупнейший сборник работ для студентов
Тут дофига бывает всего полезного. Печально, что бывают предметы по которым даже одного бесплатного решения нет, но это скорее вопрос к студентам. В остальном всё здорово.
Спасательный островок
Если уже не успеваешь разобраться или застрял на каком-то задание поможет тебе быстро и недорого решить твою проблему.
Всё и так отлично
Всё очень удобно. Особенно круто, что есть система бонусов и можно выводить остатки денег. Очень много качественных бесплатных файлов.
Отзыв о системе "Студизба"
Отличная платформа для распространения работ, востребованных студентами. Хорошо налаженная и качественная работа сайта, огромная база заданий и аудитория.
Отличный помощник
Отличный сайт с кучей полезных файлов, позволяющий найти много методичек / учебников / отзывов о вузах и преподователях.
Отлично помогает студентам в любой момент для решения трудных и незамедлительных задач
Хотелось бы больше конкретной информации о преподавателях. А так в принципе хороший сайт, всегда им пользуюсь и ни разу не было желания прекратить. Хороший сайт для помощи студентам, удобный и приятный интерфейс. Из недостатков можно выделить только отсутствия небольшого количества файлов.
Спасибо за шикарный сайт
Великолепный сайт на котором студент за не большие деньги может найти помощь с дз, проектами курсовыми, лабораторными, а также узнать отзывы на преподавателей и бесплатно скачать пособия.
Популярные преподаватели
Добавляйте материалы
и зарабатывайте!
Продажи идут автоматически
6874
Авторов
на СтудИзбе
270
Средний доход
с одного платного файла
Обучение Подробнее