Для студентов МГТУ им. Н.Э.Баумана по предмету Кратные интегралы и рядыТригонометрические рядыТригонометрические ряды
5,0053
2013-09-222024-09-10СтудИзба
ДЗ 3.3: Тригонометрические ряды вариант 1
-62%
Описание

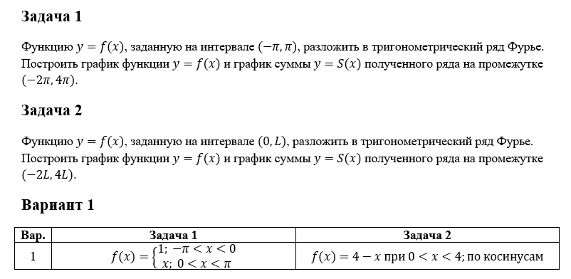
Задача 1 Функцию y=f(x), заданную на интервале (-π,π), разложить в тригонометрический ряд Фурье. Построить график функции y=f(x) и график суммы y=S(x) полученного ряда на промежутке (-2π,4π). Задача 2 Функцию y=f(x), заданную на интервале (0,L), разложить в тригонометрический ряд Фурье. Построить график функции y=f(x) и график суммы y=S(x) полученного ряда на промежутке (-2L,4L). Вариант 1 Вар.Задача 1Задача 2 1f(x)={█(1; -π<x<0@x; 0<x<π)┤f(x)=4-x при 0<x<4;по косинусам .
Характеристики домашнего задания
Предмет
Учебное заведение
Семестр
Номер задания
Вариант
Просмотров
1868
Качество
Фото печатных листов
Размер
166,01 Kb
Список файлов
Тригонометрические ряды.pdf

Вам все понравилось? Получите кэшбэк - 40 рублей на Ваш счёт при покупке. Поставьте оценку и напишите положительный комментарий к купленному файлу. После Вы получите деньги на ваш счет.